- 信息类别: 政策文件
- 公开方式: 主动公开
- 生成日期:2024-01-24
- 公开时限: 常年公开
- 公开范围: 面向全社会
- 信息索取号:000014349/2024-00926
退役军人事务部办公厅印发《各级退役军人服务中心(站)服务清单》
关联导读:
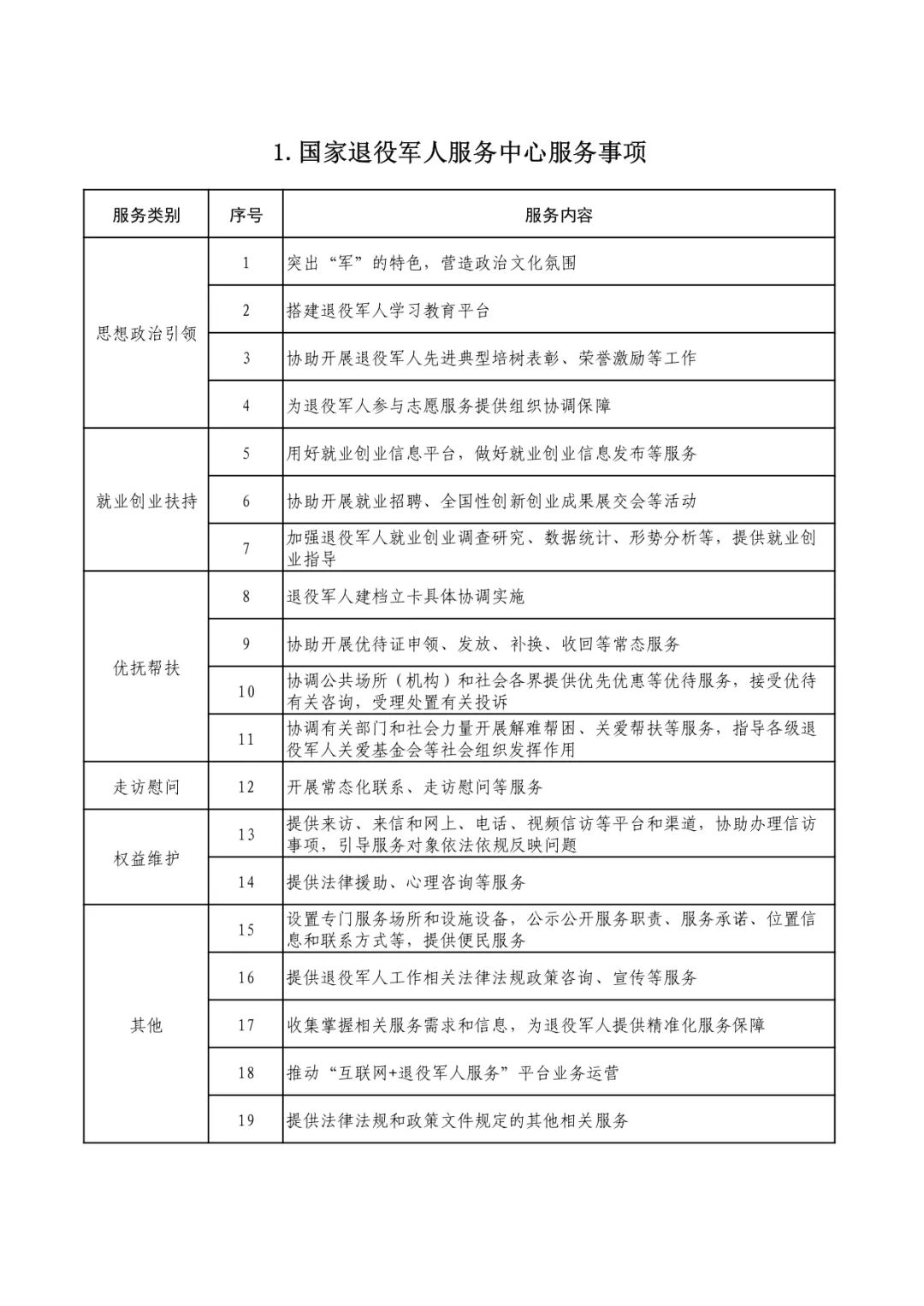
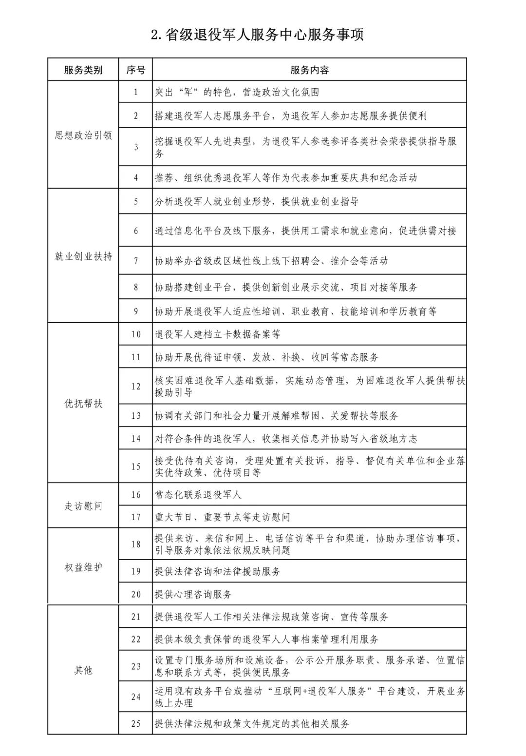
各级退役军人服务中心(站)的服务对象为退役军人和其他优抚对象,具体服务事项如下。






扫一扫在手机打开当前页
退役军人事务部办公厅印发《各级退役军人服务中心(站)服务清单》
各级退役军人服务中心(站)的服务对象为退役军人和其他优抚对象,具体服务事项如下。






扫一扫在手机打开当前页