- 信息类别: 财政预决算
- 公开方式: 主动公开
- 生成日期:2023-09-27
- 公开时限: 常年公开
- 公开范围: 面向全社会
- 信息索取号:000014349/2023-08954
九江市自然资源局柴桑区分局2022年度部门决算(含三公经费)
关联导读:
九江市自然资源局柴桑区分局部门2022年度部门决算
目 录
第一部分 九江市自然资源局柴桑区分局部门概况
一、部门主要职责
二、部门基本情况
第二部分 2022年度部门决算表
一、收入支出决算总表
二、收入决算表
三、支出决算表
四、财政拨款收入支出决算总表
五、一般公共预算财政拨款支出决算表
六、一般公共预算财政拨款基本支出决算表
七、政府性基金预算财政拨款收入支出决算表
八、国有资本经营预算财政拨款支出决算表
九、财政拨款“三公”经费支出决算表
十、国有资产占用情况表
第三部分 2022年度部门决算情况说明
一、收入决算情况说明
二、支出决算情况说明
三、财政拨款支出决算情况说明
四、一般公共预算财政拨款基本支出决算情况说明
五、财政拨款“三公”经费支出决算情况说明
六、机关运行经费支出情况说明
七、政府采购支出情况说明
八、国有资产占用情况说明
九、预算绩效情况说明
第四部分 名词解释
第五部分 附件
第一部分 九江市自然资源局柴桑区分局部门概况
一、部门主要职能
(一)履行全民所有土地、矿产、森林、草地、湿地、水等自然资源资产所有者职责和所有国土空间用途管制职责。贯彻执行国家自然资源和国土空间规划及测绘等法律法规,拟订自然资源和国土空间规划及测绘等规范性文件,制定相关管理制度并监督执行。
(二)负责自然资源调查监测评价。执行全区自然资源调查监测评价的指标体系和统计标准。实施自然资源基础调查、专项调查和监测。负责自然资源调查监测评价成果的监督管理和信息发布。
(三)负责自然资源统一确权登记工作。执行各类自然资源和不动产统一确权登记、权籍调查、不动产测绘、争议调处、成果应用的制度。建立健全全区自然资源和不动产登记信息管理基础平台。负责自然资源和不动产登记资料收集、整理、共享、汇交管理等。负责全区自然资源和不动产确权登记工作。
(四)负责自然资源资产有偿使用工作。贯彻执行全民所有自然资源资产统计制度,负责全民所有自然资源资产核算。编制全民所有自然资源资产负债表,拟订考核标准。拟订全民所有自然资源资产划拨、出让、租赁、作价出资和土地储备制度,合理配置全民所有自然资源资产。负责自然资源资产价值评估管理,依法收缴相关资产收益。
(五)负责自然资源的合理开发利用。组织拟订自然资源发展规划及开发利用标准,建立政府公示自然资源价格体系,组织开展自然资源分等定级评估,开展自然资源利用评价考核,指导节约集约利用。负责自然资源市场监管。组织研究全区自然资源管理涉及宏观调控、区域协调和城乡统筹的政策措施。
(六)负责建立空间规划体系并监督实施。推进落实主体功能区战略和制度,组织编制并监督实施国土空间规划、相关专项规划、详细规划和城市设计。开展资源环境承载力和国土空间开发适宜性评价,建立国土空间规划实施监测、评估和预警体系。组织划定生态保护红线、永久基本农田、城镇开发边界等控制线,构建节约资源和保护环境的生产、生活、生态空间布局。建立健全国土空间用途管制制度,研究拟订全区城乡规划政策并监督实施。组织拟订并实施土地等自然资源年度利用计划。负责柴桑区城乡规划实施统一管理,依法对全区各类建设项目核发建设项目选址意见书、建设用地规划许可证、建设工程规划许可证和乡村建设规划许可证,负责已批建设项目的批后监管和规划条件核实工作。负责指导监督基层规划编制管理。负责土地等国土空间用途转用工作。负责土地征收征用管理。
(七)负责统筹国土空间生态修复。牵头组织编制国土空间生态修复规划并实施有关生态修复工程。负责国土空间综合整治、土地整理复垦、矿山地质环境恢复治理、矿业遗迹保护等工作。
(八)负责组织实施最严格的耕地保护制度。牵头拟订并实施耕地保护政策,负责耕地数量、质量、生态保护。组织实施耕地保护责任目标考核和永久基本农田特殊保护。完善耕地占补平衡制度,监督占用耕地补偿制度执行情况。
(九)负责管理地质勘查行业和全区地质工作。执行地质勘查规划并监督检查执行情况。监督管理上级自然资源部门委托的地质调查、矿产勘查项目。负责监督管理地下水过量开采、疏干及引发的地面沉降等地质问题。负责古生物化石等地质遗迹的监督管理。
(十)负责矿产资源管理工作。负责权限内的矿产资源储量管理及压覆矿产资源审批。负责矿业权管理。会同有关部门承担保护性开采的特定矿种、优势矿产的调控及相关管理工作。监督指导矿产资源合理利用和保护。
(十一)负责测绘地理信息管理工作。负责基础测绘和测绘行业管理。负责测绘资质资格与信用管理,监督管理全区地理信息安全和市场秩序。负责地理信息公共服务管理。负责测量标志保护。规范和管理权限内卫星导航定位基准站。
(十二)组织实施自然资源执法监察,依法保护自然资源,维护自然资源使用者的合法权益,依法查处各类自然资源违法案件。
(十三)推动自然资源领域科技发展。实施自然资源领域科技创新发展和人才培养规划和计划。组织实施技术标准规程规范。组织实施重大科技工程及创新能力建设,推进自然资源信息化和信息资料的公共服务。组织开展自然资源领域对外交流合作。
(十四)根据区委、区政府授权,对全区落实关于自然资源和国土空间规划的方针政策、决策部署及法律法规执行情况进行检查。
(十五)完成市自然资源局和区委、区政府交办的其他工作任务。
二、部门基本情况
纳入本套部门决算汇编范围的单位共 1 个,九江市自然资源局柴桑区分局共有预算单位一个即九江市自然资源局柴桑区分局,九江市自然资源局柴桑区分局为九江市自然资源局派出机构,为正科级。机构内设4个职能科室(综合股、国土空间规划股、耕地保护利用股、矿产资源管理股)下属3个非独立核算事业单位(九江市自然资源储备利用中心柴桑区分中心、柴桑区自然资源执法监察大队、市不动产登记中心柴桑区分中心)
本部门2022年年末实有人数 84 人,其中在职人员84 人,离休人员 0 人,退休人员 0 人(不含有养老保险基金发放养老金的离退休人员);年末其他人员 0 人;年末学生人数 0 人;由养老保险基金发放养老金的离退休人员 45 人。
第二部分 2022年度部门决算表










第三部分 2022年度部门决算情况说明
一、收入决算情况说明
本部门2022年度收入总计 10254.07 万元,其中年初结转和结余 0 万元,较2021年减少 3679.87 万元,下降26.4 %;本年收入合计 10254.07万元,较2021年减少 3679.87万元,下降 26.4 %,主要原因是:城市发展脚步放缓,征地拆迁资金减少。
本年收入的具体构成为:财政拨款收入 4683.55 万元,占45.68 %;事业收入 0 万元,占0 %;经营收入 0 万元,占 0 %;其他收入 5570.52万元,占 54.32 %。
二、支出决算情况说明
本部门2022年度支出总计 10254.07 万元,其中本年支出合计 10254.07万元,较2021年减少3679.87万元,下降 26.4 %,主要原因是:城市发展脚步放缓,征地拆迁资金减少;年末结转和结余 0万元,较2021年增加 0万元,增长 0 %,主要原因是:年末无结转资金。
本年支出的具体构成为:基本支出 2367.67 万元,占 23.09 %;项目支出7886.40万元,占76.91 %;经营支出 0万元,占 0 %;其他支出(对附属单位补助支出、上缴上级支出) 0 万元,占 0 %。
三、财政拨款支出决算情况说明
本部门2022年度财政拨款本年支出年初预算数为 1941.21万元,决算数为 4683.55万元,完成年初预算的 241 %。其中:
(一)社会保障和就业支出年初预算数为 102.99万元,决算数为143.24万元,完成年初预算的 139 %,主要原因是:每年工资增资和人员的正常变动。
(二)城乡社区支出年初预算数为 260 万元,决算数为 2319.16 万元,主要原因是:项目支出无法准确预估,年初未纳入预算。
(三)自然资源海洋气象支出年初预算数为1578.22万元,决算数为 1818.62万元,完成年初预算的 115 %,主要原因是:年初无法精准预估。
(四)灾害防治及应急管理支出年初预算数为0万元,决算数为 2.2万元,完成年初预算的 100 %,主要原因是:年初无法精准预估。
(五)卫生健康支出年初预算数为0万元,决算数为2.21万元,完成年初预算的 100 %。主要原因是:疫情问题反复,卫生支出年初无法精准预估。
(六)节能环保支出年初预算数为0万元,决算数为398.12万元,完成年初预算的 100 %,主要原因是:项目资金,年初无法精准预估。
四、一般公共预算财政拨款基本支出决算情况说明
本部门2022年度一般公共预算财政拨款基本支出 2364.39 万元,其中:
(一)工资福利支出 1024.24万元,较2021年减少 5.07 万元,下降 0.01 %,主要原因是:每年工资和人员的正常变动。
(二)商品和服务支出1277.15万元,较2021年增加1068.18万元,主要原因是:会计科目核算发生变化。
(三)对个人和家庭补助支出 0 万元,较2021年增加768.06万元,下降 100 %,主要原因是:会计核算科目变化。
(四)资本性支出 63 万元,较2021年增加 63万元,增长100 %,主要原因是:会计科目核算变化。
五、财政拨款“三公”经费支出决算情况说明
本部门2022年度财政拨款“三公”经费支出全年预算数为 37.49万元,决算数为18.84万元,完成全年预算的 50.25 %,决算数较2021年增长10.31 万元,增长120 %,
其中:
(一)因公出国(境)支出全年预算数为0万元,决算数为 0 万元,完成全年预算的 0 %,决算数较2021年增加0万元,增长 0 %,主要原因是未安排因公出国人员。决算数较全年预算数增加的主要原因是:未安排因公出国人员。全年安排因公出国(境)团组 0个,累计0人次,主要为:未安排因公出国人员。
(二)公务接待费支出全年预算数为 20万元,决算数为 1.35万元,完成全年预算的6.7 %,决算数较2021年减少 7.18 万元,下降 84.17 %,主要原因是响应国家政策号召,压缩三公经费支出。决算数较全年预算数减少的主要原因是:响应国家政策号召,压缩三公经费支出。全年国内公务接待 12 批,累计接待 104 人次,其中外事接待 0 批,累计接待 0 人次,主要为:为加速地方经济,带动就业岗位,进行招商活动。
(三)公务用车购置及运行维护费支出17.49万元,其中公务用车购置全年预算数为16.98万元,决算数为16.98万元,完成全年预算的100 %,决算数较2021年增加16.98万元,增长100 %,主要原因是经区政府研究,批准我单位购入公务车,全年购置公务用车1辆。决算数较全年预算数无变化;公务用车运行维护费支出全年预算数为0.5万元,决算数为0.5 万元,完成全年预算的100 %,决算数较2021年增加0.5万元,增长100 %,主要原因是经区政府研究,批准我单位购入公务车,年末公务用车保有1辆。决算数较全年预算数无变化。
六、机关运行经费支出情况说明
本部门2022年度机关运行经费支出1340.15万元(与部门决算中行政单位和参照公务员法管理事业单位财政拨款基本支出中公用经费之和一致),较上年决算数增加 1059.18万元:办公费54.06万元,水费4.45万元,电费12.82万元,邮电费18.43万元,物业管理费6.59万元,差旅费17.94万元,维修(护)费5.71万元,培训费0.05万元,公务接待费1.35万元,专员材料费0.55万元,劳务费92.28万元,工会经费65.09万元,福利费18.74万元,公务用车运行维护费0.51万元,其他交通费13.68,万元,其他商品和服务支出177.77万元,办公设施设备购置经费46.02,公务用车购置16.98万元,委托业务(项目)资金787.13万元。
七、政府采购支出情况说明
本部门2022年度政府采购支出总额 63 万元,其中:政府采购货物支出 63 万元、政府采购工程支出0 万元、政府采购服务支出 0 万元。授予中小企业合同金额63万元,占政府采购支出总额的 100 %,其中:授予小微企业合同金额 0 万元,占授予中小企业合同金额的 0 %;货物采购授予中小企业合同金额占货物支出金额的 100 %,工程采购授予中小企业合同金额占工程支出金额的 0 %,服务采购授予中小企业合同金额占服务支出金额的 0 %。
八、国有资产占用情况说明
截至2022年12月31日,本部门国有资产占用情况见公开10表《国有资产占用情况表》。其中车辆中的其他用车主要是用于土地报批工作,市局对接汇报工作,执法执勤监察工作。
九、预算绩效评价情况说明
(一)绩效评价工作开展情况。
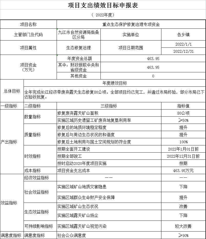
根据九江市财政局转发《江西省财政厅办公室关于做好生态环境保护领域各类专项资金绩效自评工作的通知》(九财资环〔2020〕2号)文件要求,为进一步规范中央专项资金管理,强化预算支出的责任和效率,提高专项资金使用效率,柴桑自然资源分局开展了2022年度废弃露天矿山治理专项资金绩效自评,共涉及资金 463.95 万元。
(二)部门决算中项目绩效自评结果。
我区2022年度废弃露天矿山治理资金共计463.95万,执行数398.11万元,预算执行率85.8%,中央专项资金支付了398.11万,预算执行率85.8%。
项目资金管理情况分析。严格执行《中华人民共和国预算法》和《财政部关于印发<重点生态保护修复治理资金管理办法>》(财资环〔2019〕29号)等法律法规规定,加强资金监管和预算执行,资金的预算编制、审查、批准、监督,以及执行和调整,严格依照法律法规规定执行,同时注重提高资金的使用效益。
(三)部门评价项目绩效评价情况。
2022年,中央专项资金支付涉及6家废弃露天采石场的生态修复工程,完成损毁土地修复面积数:5.46公顷;实施区域历史遗留工矿废弃地复垦利用率按要求应≥50%,实际完成复垦利用率100%。
项目治理工程的实施使周边环境得到明显改善,环境效益显著:修复后的地质环境稳定程度得到提升,破坏的土地得到恢复绿化;修复后与周边生态状况的和谐度得到提升,为附近居民提供了良好的生活环境;实施区域矿山地质灾害隐患下降;实施区域群众生命财产安全保障得到提升;实施区域矿山生态状况得到改善;实施区域露天矿山扬尘下降;实施区域露天矿山视觉污染得到较大改善。
(四)绩效自评表

第四部分 名词解释
“三公”经费支出和机关运行经费支出口径必须予以说明(可参照如下格式进行说明):
“三公”经费支出:指用财政拨款安排的因公出国(境)费、公务用车购置及运行维护费和公务接待费。其中,因公出国(境)费反映单位公务出国(境)的国际旅费、国外城市间交通费、住宿费、伙食费、培训费、公杂费等支出;公务用车购置及运行维护费反映单位公务用车车辆购置支出(含车辆购置税、牌照费),按规定保留的公务用车燃料费、维修费、过桥过路费、保险费、安全奖励费用等支出;公务接待费反映单位按规定开支的各类公务接待(含外宾接待)支出。
机关运行经费支出:指用财政拨款安排的为保障行政单位(包括参照公务员法管理的事业单位)运行用于购买货物和服务的各项资金,包括办公费、印刷费、邮电费、差旅费、会议费、福利费、日常维修费、专用材料及一般设备购置费、办公用房水电费、办公用房取暖费、办公用房物业管理费、公务用车运行维护费以及其他费用。
第五部分 附 件
扫一扫在手机打开当前页
赣北眉目地·兴旺大柴桑

赣公网安备 36042102000101号