- 信息类别: 政府信息公开指南
- 公开方式: 主动公开
- 生成日期:2026-04-01
- 公开时限: 常年公开
- 公开范围: 面向全社会
- 信息索取号:000014349/2022-11864
柴桑区自然资源分局信息公开指南
关联导读:
为了更好地提供政府信息公开服务,柴桑区自然资源分局编制了《柴桑区自然资源分局政府信息公开指南》(以下简称《指南》),需要获得本机关政府信息公开服务的公民、法人和其他组织,建议阅读《指南》。本机关政府信息公开如发生变化,《指南》将及时作出更新、说明。
一、主动公开
●公开范围
柴桑区自然资源分局主动向社会免费公开的信息范围参见本单位编制的《柴桑区人民政府自然资源分局信息公开目录》(以下简称《目录》)。主要包括:
1. 本单位印发的非涉密文件;
2. 本单位机构设置及主要职能情况;领导及分工情况等;
3. 本单位工作报告、重点工作、人事信息;
4. 本单位预决算信息;
5. 本机关行政事业性收费的项目、依据、标准;办理行政许可和其他对外管理服务事项的依据、条件、程序以及办理结果;实施行政处罚的依据、条件、程序以及本行政机关认为具有一定社会影响的行政处罚决定;
6. 法律、法规、规章和国家有关规定应当主动公开的其他政府信息。
●编排体系
|
信息 类别 |
文件 编号 |
公开 方式 |
生成 日期 |
公开 时限 |
公开 范围 |
信息 索取号 |
名称 |
信息 来源 |
政府信息公开目录使用电子文档方式编排、记录和存储各类信息,主要含以下要素:
1.信息类别:政府信息所属目录的分类代码。
2.文件编号:政府信息的文件编号,对于公文类信息,特指发文字号。
3.公开方式:公文的公开属性分主动公开、依申请公开、不予公开三种。
4.生成日期:公文类信息的发文时间,即公文内容中注明的发布日期。
5.公开时限:信息公开的时限。
6.公开范围:政府信息公开面向的群体。
7.信息索引号:按索引号编码规则生成,每条政府信息的标识符。
8.名称:是指该信息的标题。
9.信息来源:发布政府信息的单位或信息转载来源网站。
●获取方式
公民、法人和其他组织可以登录柴桑区人民政府网查阅(具体网址:http://www.chaisang.gov.cn/zwgk/zfxxgk/bmxxgk/gtzyj/),也可以柴桑区自然资源分局办公室(地址:庐山北路89号柴桑区自然资源分局大楼309室,电话:0792-6812141)、柴桑区政府办(地址:江西省九江市柴桑区庐山北路168号柴桑区政府大楼三楼)或是到柴桑区政务服务大厅政务公开专区进行查阅。
●公开形式
对于公开信息,柴桑区自然资源分局对外发布政府信息的渠道主要有:
1.柴桑区自然资源分局网上信息公开具体网址:http://www.chaisang.gov.cn/zwgk/zfxxgk/bmxxgk/gtzyj/
2.“柴桑自然资源发布”微信公众号(请扫描二维码进行关注)

3.柴桑区自然资源分局办公室;办公时间:法定工作日(夏季:9:00-12:00,13:30-18:00;冬季:9:00-12:00,13:30-17:30);联系电话及传真:0792-6812141。
4.柴桑区政务公开专区,柴桑区政务服务大厅,办公地址:江西省九江市渊明大道6号,办公时间:法定工作日(工作日9:00-17:00),节假日提供错时预约服务,联系电话:0792-6811260。
5.本机关还将采用新闻发布会、政府公报、报纸、便民资料等公开政府信息。
●公开时限
各类政府信息产生后,本机关办公室将在第一时间予以公开,最迟自政府信息形成或者变更之日起20个工作日内公开。
二、依申请公开
公民、法人和其他组织需要本机关主动公开以外的政府信息,可以向本机关申请获取。本机关依申请提供信息时,根据掌握该信息的实际状态进行提供,不对信息进行加工、统计、研究、分析或者其他处理。
●受理机构
本机关信息公开申请受理机构:柴桑区自然资源分局办公室;
办公地址:江西省九江市柴桑区庐山北路89号(柴桑区自然资源分局办公室309室);
办公时间:法定工作日(夏季:9:00-12:00,13:30-18:00;冬季:9:00-12:00,13:30-17:30);
联系电话:0792-6812141;
邮政编码:332100
●受理程序
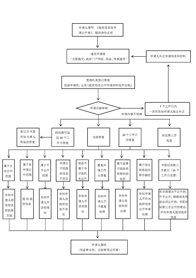
(一)提出申请
申请人向本机关申请政府信息公开,应填写《政府信息公开申请表》(样表见附件,以下简称《申请表》)。《申请表》可以在受理机构处领取,也可以在区政府网站(网址:www.chaisang.gov.cn)上下载。申请人可通过联系电话咨询相关申请手续。
(二)申请内容
申请人提出的政府信息公开申请应当真实载明下列内容:
1.申请人的姓名或者名称、公民、法人或其他组织的身份证明、联系方式、通信地址;
2.申请公开的政府信息的名称、文号或者便于行政机关查询的其他特征性描述;
3.申请公开的政府信息的形式要求,包括获取信息的方式、途径;
4.受理机关名称。
申请人向本机关提交政府信息公开申请,应当同时上传或提供身份证明。
为提高处理效率,申请人对所需信息的描述应尽量详细、明确,若有可能,请提供信息的标题、发布时间、发文字号或者其他有助于明确该信息的提示。
(三)申请方式
申请人可以通过以下方式提出申请:
1.当面提交申请。申请人可以到柴桑区自然资源分局办公室申请获取政府信息,并填写《申请表》。书写有困难的可以口头申请;
2.信函提交申请。申请人填写《申请表》后,通过信函方式申请的,应在信封左下角注明“政府信息公开申请”字样;
3.传真提交申请。通过传真提出申请,应填写《申请表》并在传真第一页正面明显位置注明“政府信息公开申请”和传真总页数,发送传真后应电话联系确认;
4.网上提交申请。申请人可在本机关网站"依申请公开"栏目,通过在线申请的方式,填写电子版《申请表》提出申请。
柴桑区自然资源分局办公室不直接受理通过电话方式提出的申请,但申请人可以通过电话咨询相应的服务业务。
(四)申请注意事项
1.申请人委托代理人提出政府信息公开申请的,应当提供委托代理证明材料;5人以上(含5人)共同申请同一政府信息,可以推选1至5名代表提交申请,并提供推举证明材料;
2.政府信息公开申请内容不明确的,本机关告知申请人作出补正,并自收到申请之日起7个工作日内一次性告知申请人作出补正,说明需要补正的事项和合理的补正期限。申请人无正当理由逾期不补正的,视为放弃申请,本机关不再处理该政府信息公开申请;
3.申请人申请公开政府信息的数量、频次明显超过合理范围,本机关将要求申请人说明理由。对申请理由不合理的,将告知申请人不予处理;
4.本机关办理政府信息公开申请的收费严格按照
《国务院办公厅关于印发<政府信息公开信息处理费管理办法>的通知》(国办函〔2020〕109号)。
信息处理费可以按件计收或按量计收,均按照超额累进方式计算收费金额。行政机关对每件申请可以根据实际情况选择适用其中一种标准,但不得同时按照两种标准重复计算。
按件计收适用于所有政府信息公开申请处理决定类型。申请人的一份政府信息公开申请包含多项内容的,行政机关可以按照“一事一申请”原则,以合理的最小单位拆分计算件数。
按件计收执行下列收费标准:
(1)同一申请人一个自然月内累计申请10件以下(含10件)的,不收费。
(2)同一申请人一个自然月内累计申请11—30件(含30件)的部分:100元/件。
(3)同一申请人一个自然月内累计申请31件以上的部分:以10件为一档,每增加一档,收费标准提高100元/件。
按量计收适用于申请人要求以提供纸质件、发送电子邮件、复制电子数据等方式获取政府信息的情形。相关政府信息已经主动对外公开,行政机关依据《中华人民共和国政府信息公开条例》第三十六条第(一)项、第(二)项的规定告知申请人获取方式、途径等的,不适用按量计收。按量计收以单件政府信息公开申请为单位分别计算页数(A4及以下幅面纸张的单面为1页),对同一申请人提交的多件政府信息公开申请不累加计算页数。
按量计收执行下列收费标准:
(1)30页以下(含30页)的,不收费。
(2)31—100页(含100页)的部分:10元/页。
(3)101—200页(含200页)的部分:20元/页。
(4)201页以上的部分:40元/页。
5.申请人以政府信息公开申请的形式进行信访、投诉、举报等活动,本机关将告知申请人不作为政府信息公开申请处理并告知通过相应渠道提出。
(五)答复时限
行政机关收到政府信息公开申请,能够当场答复的,应当场予以答复。行政机关不能当场答复的,应当自收到申请之日起20个工作日内予以答复;需要延长答复期限的,应当经政府信息公开工作机构负责人同意并告知申请人,延长的期限最长不得超过20个工作日。行政机关征求第三方和其他机关意见所需时间不计算在前款规定的期限内。
对政府信息公开的申请,本机关按照所申请公开的政府信息的情形分别作出答复:
1.已经主动公开的,告知申请人获取该政府信息的方式和途径。
2.可以公开的,向申请人提供该政府信息,或者告知申请人获取该政府信息的方式、途径和时间。
3.依据《条例》的规定决定不予公开的,告知申请人不予公开并说明理由。
4.经检索没有所申请公开信息的,告知申请人该政府信息不存在。
5.不属于本机关负责公开的,告知申请人并说明理由;能够确定负责公开该政府信息的行政机关的,告知申请人该行政机关的名称、联系方式。
6.本机关已就申请人提出的政府信息公开申请作出答复,申请人重复申请公开相同政府信息的,告知申请人不予重复处理。
7. 所申请公开信息属于工商、不动产登记资料等信息,有关法律、行政法规对信息的获取有特别规定的,告知申请人依照有关法律、行政法规的规定办理。
(六)依申请公开流程图

三、不予公开的有关信息
(一)政府信息涉及国家秘密的;
(二)政府信息属于法律、行政法规禁止公开的;
(三)政府信息属于公开后可能危及国家安全、公共安全、经济安全、社会稳定的;
(四)政府信息属于涉及商业秘密、个人隐私等公开后可能会对第三方合法权益造成损害的;
(五)政府信息属于被申请人的人事管理、后勤管理、内部工作流程三类内部事务信息的;
(六)政府信息属于被申请人在履行行政管理职能过程中形成的讨论记录、过程稿、磋商信函、请示报告四类过程性信息的;
(七)政府信息属于行政执法案卷信息的;
(八)政府信息属于《中华人民共和国政府信息公开条例》第三十六条第七项规定的信息的。
四、政府信息公开工作机构
柴桑区自然资源分局办公室负责推进、指导、协调、监督本单位政府信息公开工作,并具体承办本机关的政府信息公开事宜。
办公地址:江西省九江市柴桑区庐山北路89号;
办公时间:法定工作日(夏季:9:00-12:00,13:30-18:00;冬季:9:00-12:00,13:30-17:30)
联系电话:0792-6812141;邮政编码:332100;电子邮箱:jjxgtj@163.com。(电话、邮箱仅用于接收信息公开工作有关意见建议,不受理依申请公开申请。如需提交政府信息公开申请,请查看第二部分"依申请公开")。
五、监督方式及权利救济途径
公民、法人或其他组织认为本行政机关在政府信息公开工作中侵犯其合法权益的,可以向上一级行政机关或者政府信息公开工作主管部门(区级主管部门:九江市柴桑区人民政府办公室,联系电话:0792-6812203,地址:江西省九江市柴桑区庐山北路168号区政府大楼三楼)投诉、举报,也可以依法申请行政复议或者提起行政诉讼。
扫一扫在手机打开当前页
赣北眉目地·兴旺大柴桑

赣公网安备 36042102000101号