- 信息类别: 政府信息公开指南
- 公开方式: 主动公开
- 生成日期:2025-01-13
- 公开时限: 常年公开
- 公开范围: 面向全社会
- 信息索取号:000014349/2022-01403
柴桑区供销联社政务信息公开指南
关联导读:
为建立公正透明的管理体制,转变政府职能,更好地为公众提供政府信息公开服务,方便公民、法人和其他组织获得政府信息服务,根据国务院和省政府的安排部署,结合我单位实际,按照《中华人民共和国政府信息公开条例》有关要求,特编制本指南。
公民、法人和其他组织可以在本机关网站上查阅《指南》,也可以到九江市柴桑区供销合作社联合社(具体地址:九江市柴桑区庐山西路185号301办公室)查阅。
一、主动公开
(一)公开范围
1、决策类信息公开。包括部门文件、调查征集及反馈等信息。
2、管理和服务类信息公开。包括领导分工、机构职能、财政预决算等信息 。
3、执行和结果类信息公开。工作报告信息。
4、政策解读类信息公开。
5、其他需要公开的信息。除上述4类信息以外的本机关认为需要公开的其他信息。
(二)公开形式
对于主动公开信息,主要采取网上公开和在当面受理点公开两种公开形式。具体网址:供销社 - 区政府部门信息公开 - 柴桑区人民政府 (chaisang.gov.cn)。当面受理点:九江市柴桑区供销合作社联合社(具体地址为:九江市柴桑区庐山西路185号);办公时间:法定工作日9:00—12:00,13:30—18:00(夏令时),9:00—12:00,13:30—17:30(冬令时);联系电话:0792-6812069。
(三)公开时限
各类政府信息产生后,本机关将在第一时间予以公开,最迟自信息产生后的20日内公开。
(四)编排体系
政府信息公开目录使用电子文档方式编排、记录和存储各类信息,主要含以下要素:
| 信息类别 | 文件编号 | 公开方式 | 生成日期 | 公开时限 | 公开范围 | 信息索取号 |
1、信息类别:政府信息所属目录;
2、文件编号:政府信息在政府信息公开平台自动生成的文件编号;
3、公开方式:是指该信息公开的方式是主动公开还是依申请公开;
4、生成日期:即该信息在政府信息公开平台公开时的生成时间;
5、公开时限:是指该信息公开时限是长年公开还是限时公开;
6、公开范围:指该信息是面对全社会还是面向申请人公开;
7、信息索取号:按索取号编码规则生成,每条政府信息的标识符。
二、依申请公开
公民、法人和其他组织需要本机关主动公开以外的政府信息,可以向本机关申请获取。本机关依申请提供信息时,根据掌握该信息的实际状态进行提供,不对信息进行加工、统计、研究、分析或者其他处理。
(一)受理机构
九江市柴桑区供销合作社联合社政府信息公开申请受理机构、办公地址、联系电话、邮政编码、电子邮箱等公示如下:
受理机构:九江市柴桑区供销合作社联合社办公室
办公地址:九江市柴桑区庐山西路185号
联系电话:0792-6812069
邮政编码:332100
受理时间:法定节假日除外
办公时间:
夏令时工作时间:法定工作日上午9:00-12:00,下午13:30-18:00
冬令时工作时间:法定工作日上午9:00-12:00,下午13:30-17:30
(二)受理程序
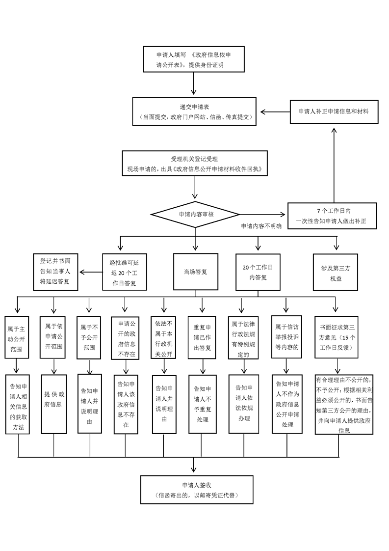
1.提出申请
申请人向本机关申请政府信息公开,应填写《政府信息公开申请表》。政府信息公开申请应明确下列内容:
(1)申请人的姓名或者名称、身份证明、联系方式;
(2)申请公开的政府信息的名称、文号或者便于行政机关查询的其他特征性描述;
(3)申请公开的政府信息的形式要求,包括获取信息的方式、途径。
2.申请方式
(1)现场申请。申请人可以到本机关受理机构申请获取政府信息,并填写《申请表》。书写有困难的,申请人可以口头提出,由工作人员代为填写《申请表》。申请人申请获取与自身相关的政府信息,应持有效身份证件,当面提交书面申请。
(2)书面申请。申请人填写《申请表》后,可以通过传真、信函方式提出申请,通过信函方式申请的,应在信封左下角注明“政府信息公开申请”字样。
(3)网络申请。申请人可以通过柴桑区政府信息公开统一网络平台 (chaisang.gov.cn)提出申请。
本机关不受理通过电话、电子邮件方式提出的申请。
3.申请处理
(1)本机关收到申请后,将先从形式上对申请的要件是否完备进行审查,对于要件不完备的申请予以退回,要求申请人补正。对申请内容不明确的,将自收到申请之日起7个工作日内一次性告知申请人作出补正,说明需要补正的事项和合理的补正期限。答复期限自行政机关收到补正的申请之日起计算。申请人无正当理由逾期不补正的,视为放弃申请,本机关对该申请将不再予以处理。
(2)本机关将自收到申请之日起20个工作日内作出申请答复。需要延长答复期限的,本机关会在答复期限内告知申请人,延长的期限不超过20个工作日。
(3)申请人申请公开政府信息的数量、频次明显超过合理范围的,申请人应说明理由。本机关将对申请理由进行审查,不合理的将不予处理;理由合理的,自审查结束之日起计答复时限。
(4)对政府信息公开申请,本机关将根据下列情况分别作出答复:
①所申请公开信息已经主动公开的,告知申请人获取该政府信息的方式、途径;
②所申请公开信息可以公开的,向申请人提供该政府信息,或者告知申请人获取该政府信息的方式、途径和时间;
③本机关依据相关规定决定不予公开的,告知申请人不予公开并说明理由;
④经检索没有所申请公开信息的,告知申请人该政府信息不存在;
⑤所申请公开信息不属于本行政机关负责公开的,告知申请人并说明理由;能够确定负责公开该政府信息的行政机关的,告知申请人该行政机关的名称、联系方式;
⑥本机关已就申请人提出的政府信息公开申请作出答复、申请人重复申请公开相同政府信息的,告知申请人不予重复处理;
⑦所申请公开信息属于工商、不动产登记资料等信息,有关法律、行政法规对信息的获取有特别规定的,告知申请人依照有关法律、行政法规的规定办理。
4.申请收费
本机关依申请提供政府信息的收费严格按照国务院办公厅《政府信息公开信息处理费管理办法》(国办函〔2020〕109号)执行,信息处理费按照超额累进方式计算收费金额,采取按件计收或按量计收方式(根据实际情况选择适用一种标准,不按照两种标准重复计算)。
(1)按件计收适用于所有政府信息公开申请处理决定类型。申请人的一份政府信息公开申请包含多项内容的,行政机关可以按照“一事一申请”原则,以合理的最小单位拆分计算件数。收费标准为:a.同一申请人一个自然月内累计申请10件以下(含10件)的,不收费。b.同一申请人一个自然月内累计申请11—30件(含30件)的部分:100元/件。c.同一申请人一个自然月内累计申请31件以上的部分:以10件为一档,每增加一档,收费标准提高100元/件。
(2)按量计收适用于申请人要求以提供纸质件、发送电子邮件、复制电子数据等方式获取政府信息的情形。相关政府信息已经主动对外公开,行政机关依据《中华人民共和国政府信息公开条例》第三十六条第(一)项、第(二)项的规定告知申请人获取方式、途径等的,不适用按量计收。按量计收以单件政府信息公开申请为单位分别计算页数(A4及以下幅面纸张的单面为1页),对同一申请人提交的多件政府信息公开申请不累加计算页数。收费标准为:A.30页以下(含30页)的,不收费。B.31—100页(含100页)的部分:10元/页。C.101—200页(含200页)的部分:20元/页。D.201页以上的部分:40元/页。
5.不予公开的政府信息
(1)依法确定为国家秘密的政府信息,法律、行政法规禁止公开的政府信息,以及公开后可能危及国家安全、公共安全、经济安全、社会稳定的政府信息;
(2)涉及商业秘密、个人隐私等公开会对第三方合法权益造成损害的政府信息;
(3)内部事务信息,包括人事管理、后勤管理、内部工作流程等方面的信息;
(4)在履行行政管理职能过程中形成的讨论记录、过程稿、磋商信函、请示报告等过程性信息以及行政执法案卷信息。法律、法规、规章规定上述信息应当公开的,从其规定。

三、监督方式及程序
公民、法人或其他组织认为本机关未依法履行政府信息公开义务的,可以向监督部门投诉。监督电话:0792—6812069,地址:九江市柴桑区庐山西路185号,邮编:332100。
公民、法人或其他组织也可以向监察机关或者上级政府机关投诉,接受投诉的机关将根据有关规定进行调查处理。
扫一扫在手机打开当前页
赣北眉目地·兴旺大柴桑

赣公网安备 36042102000101号