- 信息类别: 政府信息公开指南
- 公开方式: 主动公开
- 生成日期:2025-01-01
- 公开时限: 常年公开
- 公开范围: 面向全社会
- 信息索取号:000014349/2025-00056
柴桑区统计局信息公开指南
关联导读:
柴桑区统计局信息公开指南
为建立公正透明的管理体制,转变政府职能,更好地为公众提供政府信息公开服务,方便公民、法人和其他组织获得政府信息服务,根据国务院和省政府的安排部署,结合我区实际,按照《中华人民共和国政府信息公开条例》有关要求,特编制《柴桑区统计局信息公开指南》(以下简称《指南》)。
公民、法人和其他组织可以在“九江市柴桑区人民政府网——统计局”上查阅《指南》,也可以到九江市柴桑区统计局办公室(具体地址:江西省九江市柴桑区庐山北路168号柴桑区政府大楼五楼)查阅。
一、主动公开
●公开范围
主动向社会免费公开的信息范围参见区政府编制的《柴桑区政府信息公开目录》(以下简称《目录》)。公民、法人和其他组织可以在“九江市柴桑区人民政府网”(网址:www.chaisang.gov.cn)上查阅《目录》,九江市柴桑区统计局办公室(具体地址:江西省九江市柴桑区庐山北路168号柴桑区政府大楼五楼)查阅。
●持有政府信息基本情况
本机关在履行行政管理职责过程中产生并保存以下政府信息:
1.本单位印发的非涉密文件;
2.本单位机构职能及领导分工情况;
3.本单位工作报告、重点工作;
4.本单位的预算、决算信息;
5.柴桑区国民经济和社会发展统计信息;
6.民生热点政策解读;
7.法律、法规、规章和国家有关规定应当主动公开的其他政府信息。
●编排体系
政府信息公开目录使用电子文档方式编排、记录和存储各类信息,主要含以下要素:
|
信息类别 |
文件编号 |
公开方式 |
生成日期 |
公开时限 |
公开范围 |
信息索取号 |
名称 |
信息来源 |
责任部门 |
1.信息类别:政府信息所属目录的分类代码。
2.文件编号:政府信息的文件编号,对于公文类信息,特指发文字号。
3.公开方式:公文的公开属性分主动公开、依申请公开、不予公开三种。
4.生成日期:公文类信息的发文时间,即公文内容中注明的发布日期。
5.公开时限:信息公开的时限。
6.公开范围:政府信息公开面向的群体。
7.信息索引号:按索引号编码规则生成,每条政府信息的标识符。
8.名称:是指该信息的标题。
9.信息来源:发布政府信息的单位或信息转载来源网站。
10.政府信息公开发布单位的名称。
●公开形式
对于主动公开的信息,主要采取网上公开和在当面受理点公开两种公开形式。网上公开网址:www.chaisang.gov.cn。当面受理点:本机关办公室;办公时间:法定工作日 9:00-12:00 13:30-17:30(夏季18:00);联系电话:0792-6812088。本机关还将采用政府公报、报纸、便民资料等辅助性的公开方式。
●公开时限
各类政府信息产生后,本机关将在第一时间予以公开,最迟自信息产生后的20日内公开。
二、依申请公开
公民、法人和其他组织需要本机关主动公开以外的政府信息,可以向本机关申请获取。本机关依申请提供信息时,根据掌握该信息的实际状态进行提供,不对信息进行加工、统计、研究、分析或者其他处理。
●受理机构
本机关信息公开申请受理机构:九江市柴桑区统计局办公室;办公地址:江西省九江市柴桑区庐山北路168号柴桑区政府大楼五楼;办公时间:法定工作日;联系电话及传真:0792-6812088;邮政编码:332100。
●受理程序
(一)提出申请
申请人向本机关申请政府信息公开,应填写《政府信息公开申请表》(样表见附件,以下简称《申请表》)。政府信息公开申请应明确下列内容:
1.申请人的姓名或者名称、身份证明、联系方式;
2.申请公开的政府信息的名称、文号或者便于行政机关查询的其他特征性描述;
3.申请公开的政府信息的形式要求,包括获取信息的方式、途径。
(二)申请方式
1.现场申请。申请人可以到本机关受理机构申请获取政府信息,并填写《申请表》。书写有困难的,申请人可以口头提出,由工作人员代为填写《申请表》。申请人申请获取与自身相关的政府信息,应持有效身份证件,当面提交书面申请。(《政府信息公开申请表》可在附件下载)
2.书面申请。申请人填写《申请表》后,可以通过传真、信函方式提出申请,通过信函方式申请的,应在信封左下角注明“政府信息公开申请”字样。
3.网络申请。申请人可以通过柴桑区统计局信息公开统一网络平台(网址:www.chaisang.gov.cn/zwgk/zfxxgk/ysqgk/)提出申请。
本机关不受理通过电话、电子邮件方式提出的申请,但申请人可以通过电话、电子邮箱咨询相应的服务业务。
(三)申请处理
1.本机关收到申请后,将先从形式上对申请的要件是否完备进行审查,对于要件不完备的申请予以退回,要求申请人补正。对申请内容不明确的,将自收到申请之日起7个工作日内一次性告知申请人作出补正,说明需要补正的事项和合理的补正期限。答复期限自行政机关收到补正的申请之日起计算。申请人无正当理由逾期不补正的,视为放弃申请,本机关对该申请将不再予以处理。
2.本机关将自收到申请之日起20个工作日内作出申请答复。需要延长答复期限的,本机关会在答复期限内告知申请人,延长的期限不超过20个工作日。
3.申请人申请公开政府信息的数量、频次明显超过合理范围的,申请人应说明理由。本机关将对申请理由进行审查,不合理的将不予处理;理由合理的,自审查结束之日起计答复时限。
4.对政府信息公开申请,本机关将根据下列情况分别作出答复:
(1)所申请公开信息已经主动公开的,告知申请人获取该政府信息的方式、途径;
(2)所申请公开信息可以公开的,向申请人提供该政府信息,或者告知申请人获取该政府信息的方式、途径和时间;
(3)本机关依据相关规定决定不予公开的,告知申请人不予公开并说明理由;
(4)经检索没有所申请公开信息的,告知申请人该政府信息不存在;
(5)所申请公开信息不属于本行政机关负责公开的,告知申请人并说明理由;能够确定负责公开该政府信息的行政机关的,告知申请人该行政机关的名称、联系方式;
(6)本机关已就申请人提出的政府信息公开申请作出答复、申请人重复申请公开相同政府信息的,告知申请人不予重复处理;
(7)所申请公开信息属于工商、不动产登记资料等信息,有关法律、行政法规对信息的获取有特别规定的,告知申请人依照有关法律、行政法规的规定办理。
(四)答复救济
申请人对本机关作出的申请答复有异议的,可自收到答复告知书之日起60日内向本级行政复议机构或上级行政部门提请行政复议,或自收到答复告知书之日起6个月内向本级行政诉讼管辖法院提起行政诉讼。
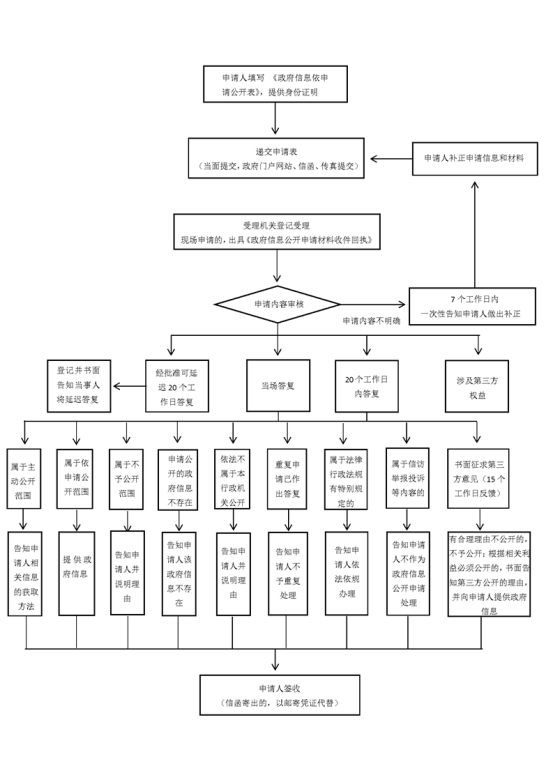
(五)依申请公开办理流程图

三、不予公开的有关信息
(一)政府信息涉及国家秘密的;
(二)政府信息属于法律、行政法规禁止公开的;
(三)政府信息属于公开后可能危及国家安全、公共安全、经济安全、社会稳定的;
(四)政府信息属于涉及商业秘密、个人隐私等公开后可能会对第三方合法权益造成损害的;
(五)政府信息属于被申请人的人事管理、后勤管理、内部工作流程三类内部事务信息的;
(六)政府信息属于被申请人在履行行政管理职能过程中形成的讨论记录、过程稿、磋商信函、请示报告四类过程性信息的;
(七)政府信息属于行政执法案卷信息的;
(八)政府信息属于《中华人民共和国政府信息公开条例》第三十六条第七项规定的信息的。
四、收费标准
本机关依申请提供政府信息的收费严格按照《国务院办公厅关于印发<政府信息公开信息处理费管理办法>的通知》(国办函[2020]109号)及省市有关规定执行。
信息处理费可以按件计收或按量计收,均按照超额累进方式计算收费金额。行政机关对每件申请可以根据实际情况选择适用其中一种标准,但不得同时按照两种标准重复计算。
按件计收适用于所有政府信息公开申请处理决定类型。申请人的一份政府信息公开申请包含多项内容的,行政机关可以按照“一事一申请”原则,以合理的最小单位拆分计算件数。
按件计收执行下列收费标准:
(1)同一申请人一个自然月内累计申请10件以下(含10件)的,不收费。
(2)同一申请人一个自然月内累计申请11—30件(含30件)的部分:100元/件。
(3)同一申请人一个自然月内累计申请31件以上的部分:以10件为一档,每增加一档,收费标准提高100元/件。
按量计收适用于申请人要求以提供纸质件、发送电子邮件、复制电子数据等方式获取政府信息的情形。相关政府信息已经主动对外公开,行政机关依据《中华人民共和国政府信息公开条例》第三十六条第(一)项、第(二)项的规定告知申请人获取方式、途径等的,不适用按量计收。按量计收以单件政府信息公开申请为单位分别计算页数(A4及以下幅面纸张的单面为1页),对同一申请人提交的多件政府信息公开申请不累加计算页数。
按量计收执行下列收费标准:
(1)30页以下(含30页)的,不收费。
(2)31—100页(含100页)的部分:10元/页。
(3)101—200页(含200页)的部分:20元/页。
(4)201页以上的部分:40元/页。
五、监督方式及程序
公民、法人或者其他组织认为柴桑区人民政府在政府信息公开工作中的具体行政行为侵犯其合法权益的,可以依法申请行政复议或者提起行政诉讼。
公民、法人或者其他组织可以向柴桑区统计局办公室(电话:0792-6812088;地址:江西省九江市柴桑区庐山北路168号柴桑区政府大楼五楼;邮政编码:332100 )提出政府信息公开举报,请通过邮寄方式寄送举报内容及相关证据材料,并在信封左下角注明“政府信息公开”的字样。
二〇二五年一月一日
扫一扫在手机打开当前页
赣北眉目地·兴旺大柴桑

赣公网安备 36042102000101号