- 信息类别: 政府信息公开指南
- 公开方式: 主动公开
- 生成日期:2025-04-27
- 公开时限: 常年公开
- 公开范围: 面向全社会
- 信息索取号:000014349/2020-815241
九江市柴桑区卫健委政务信息公开指南
关联导读:
九江市柴桑区卫健委政务信息公开指南
为更好地提供政府信息公开服务,方便公民、法人和其他组织获得政府信息,根据《中华人民共和国政府信息公开条例》的要求,我们编制了《九江市柴桑区卫生健康委员会政府信息公开指南》(以下简称《指南》)。本机关依据相关职责和法规行使行政职能所掌握的政府信息公开,除依法免予公开之外,凡与经济、社会管理和公共服务相关的政府信息,均予以公开或者依公民、法人和其他组织的申请予以提供。
《指南》适时更新,公民、法人和其他组织可以在本区门户网站(网址:://www.chaisang.gov.cn))上查询。
一、主动公开
(一)公开范围
根据《条例》第三章规定应该主动公开的政府信息。
本机关主动公开信息的范围具体参见本机关编制的《九江市柴桑区卫生健康委员会政府信息公开目录》(以下简称《目录》),公民、法人和其他组织可在本区门户网站上查询。
1:组织机构
主要包括:柴桑区卫生健康委员会领导及分工;柴桑区卫生健康委员会主要职能情况及内设机构设置等。
2:文件
主要包括:以柴桑区卫生健康委员会发布的规范性的文件;柴桑区卫生健康委员会制定的其他非涉密文件等。
3:计划总结
主要包括:柴桑区卫生健康委员会的财政预决算、工作报告、政府信息公开工作年度报告等。
编排体系
(二)政府信息分类、编排体系
政府信息公开目录使用电子文档方式编排、记录和存储各类信息,主要含以下要素:
1.索引号:索引号是为方便信息索取所编排的信息编码,每条信息有唯一的信息索引号。
2.组配分类:根据目录分类进行选择。
3.发布机构:信息为一个机构产生时,该机构为发布机构。信息为几个机构联合产生时,文件类以谁编制文号,则该机构为发布机构;非文件类以谁为主编制,则为主编制的机构为发布机构。发布机构应使用全称,不能使用简称。
4.名称:是指该信息的标题。
5.信息来源:信息发布渠道。
6.文号:文号是文件制发过程中由制发机关、团体或个人赋予文件的顺序号,文号包括发文机关代字、年份、序号,并依此顺序居中排列。
7.主题分类:按年度报告、政策文件、回应关切、机构概况、国民经济和社会发展规划、领导信息、行政权力运行、财政信息、建议提案办理等主题对政府信息进行分类。
(三)公开形式
对主动公开的信息,主要采取网上公开、在主要办公场所公开以及依法指定的其他场所公开等形式。本机关网上公开的信息以电子文档形式保存。
(四)公开时限
本机关网上公开的信息,除概况信息、法规和规范性文件、发展规划、行政执法依据、公共服务等信息长期留存外,其他信息网上留存的期限不超过一年。超过留存期的信息,本机关不再继续通过网上公开,公民、法人和其他组织可以到本机关主要办公场所查阅。
属于本机关主动公开范围的政府信息,自政府信息形成或者变更之日起20个工作日内依法予以公开。
办公时间:周一至周五:9:00—12:00,13:30—17:30(节假日除外)
办公电话:0792-6817970
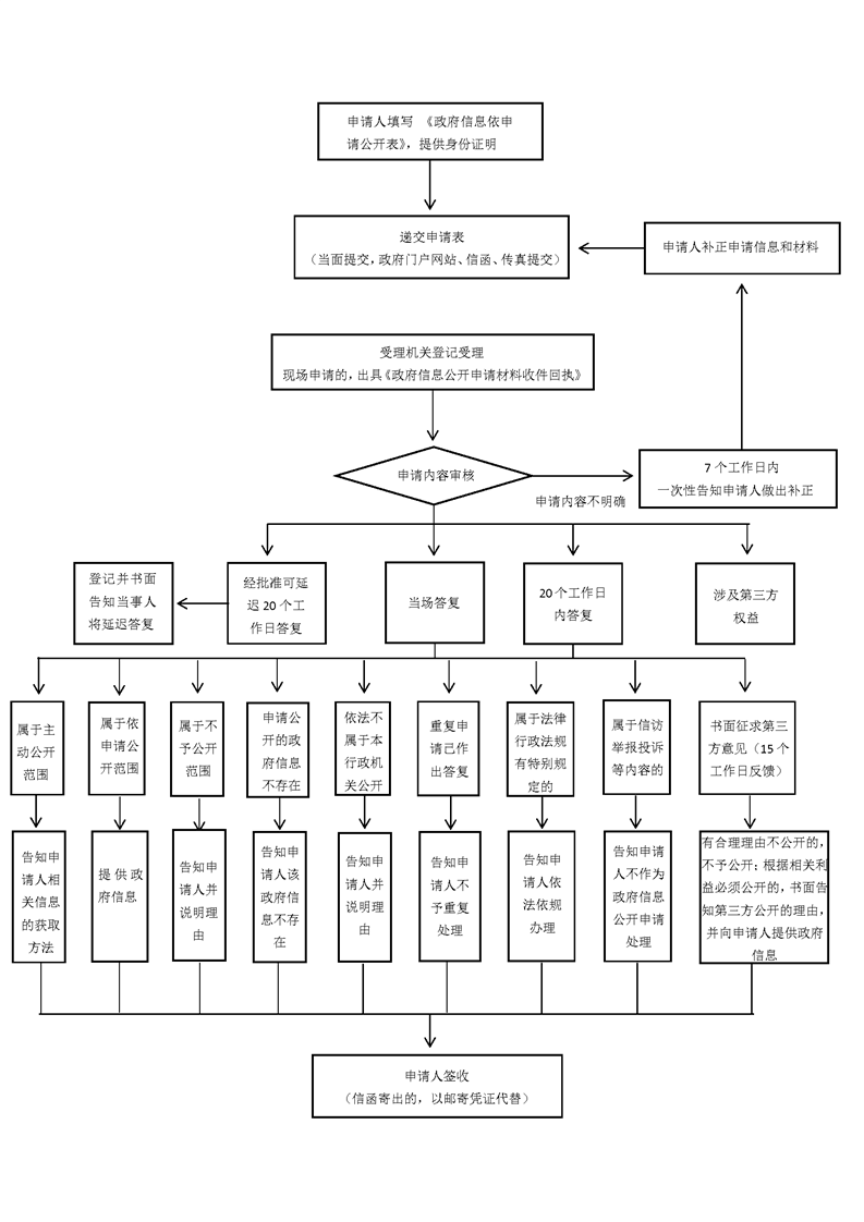
二、依申请公开
公民、法人和其他组织需要本机关主动公开以外的政府信息,可以向本机关申请获取。
(一)受理机构
本机关自2008年5月1日起正式受理政府信息公开申请,受理机构、办公地址、联系电话、邮政编码等公示如下:
受理机构:九江市柴桑区卫健委1楼办公室107
办公地址:柴桑区江州大道21号,邮政编码:332100
联系电话:0792-6817970
办公时间:周一至周五 工作时间:上午9:00-12:00,下午1:30-5:30,法定节假日除外。
(二)申请程序
1、提出申请
向本机关提出申请的,填写《九江市柴桑区卫健委政府信息公开申请表》(附后,以下简称《申请表》)。申请表复制有效,可以在本机关领取,也可以在区政府网站(网址:www.chaisang.gov.cn)下载电子版。为了提高处理申请的效率,申请人对所需信息的描述请尽量详细、明确;若有可能,请提供该信息的标题、发布时间、文号或者其他有助于本机关确定信息载体的提示。
申请人可通过下列方式提出申请:
(1)通过信函申请。申请人通过信函方式提出申请的,请在信封左下角注明“政府信息公开申请”的字样。
(2)当面申请。申请人可以到本机关当场提出申请。
(3)网上申请。申请人可在本机关网站上填写电子版《申请表》,通过电子邮件方式发送至受理机构的电子邮箱。
法人或者其他组织提出申请的,需出具单位委托书及经办人身份证。
2、申请处理
本机关收到申请后,将先从形式上对申请的要件是否完备进行审查,对于要件不完备的申请予以退回,要求申请人补正。对申请内容不明确的,将自收到申请之日起7个工作日内一次性告知申请人作出补正,说明需要补正的事项和合理的补正期限。答复期限自行政机关收到补正的申请之日起计算。申请人无正当理由逾期不补正的,视为放弃申请,本机关对该申请将不再予以处理。
本机关收到政府信息公开申请后,按规定程序对申请进行审查,能够当场答复的,当场予以答复;不能当场答复的,自收到申请之日起在20个工作日内予以答复;如遇特殊情况需延长答复期限的,经本机关信息公开工作机构负责人同意,并告知申请人,可延长20个工作日。
本机关根据收到申请的先后次序来处理申请,一件申请中同时提出几项独立请求的,将全部处理完毕后统一答复。鉴于针对不同请求的答复可能不同,为提高处理效率,建议申请人就不同请求分别申请。
申请获取的信息如果属于本机关已经主动公开的信息,本机关告知申请人获得信息的方式和途径。
依法不属于本机关公开或者该政府信息不存在的,告知申请人;对能够确定该政府信息的公开机关的,告知申请人该行政机关的名称、联系方式。
3.收费标准
政府信息公开信息处理费严格按照《国务院办公厅关于印发政府信息公开信息处理费管理办法的通知》(国办函〔2020〕109号)部署要求执行。
信息处理费可以按件计收或按量计收,均按照超额累进方式计算收费金额。行政机关对每件申请可以根据实际情况选择适用其中一种标准,但不得同时按照两种标准重复计算。
按件计收适用于所有政府信息公开申请处理决定类型。申请人的一份政府信息公开申请包含多项内容的,行政机关可以按照“一事一申请”原则,以合理的最小单位拆分计算件数。
按件计收执行下列收费标准:
(1)同一申请人一个自然月内累计申请10件以下(含10件)的,不收费。
(2)同一申请人一个自然月内累计申请11—30件(含30件)的部分:100元/件。
(3)同一申请人一个自然月内累计申请31件以上的部分:以10件为一档,每增加一档,收费标准提高100元/件。
按量计收适用于申请人要求以提供纸质件、发送电子邮件、复制电子数据等方式获取政府信息的情形。相关政府信息已经主动对外公开,行政机关依据《中华人民共和国政府信息公开条例》第三十六条第(一)项、第(二)项的规定告知申请人获取方式、途径等的,不适用按量计收。按量计收以单件政府信息公开申请为单位分别计算页数(A4及以下幅面纸张的单面为1页),对同一申请人提交的多件政府信息公开申请不累加计算页数。
按量计收执行下列收费标准:
(1)30页以下(含30页)的,不收费。
(2)31—100页(含100页)的部分:10元/页。
(3)101—200页(含200页)的部分:20元/页。
(4)201页以上的部分:40元/页。
三、答复救济
申请人对本机关作出的申请答复有异议的,可自收到答复告知书之日起60日内向本级行政复议机构或上级行政部门提请行政复议,或自收到答复告知书之日起6个月内向本级行政诉讼管辖法院提起行政诉讼。
四、不予公开的有关信息
1.依法确定为国家秘密的政府信息,法律、行政法规禁止公开的政府信息,以及公开后可能危及国家安全、公共安全、经济安全、社会稳定的政府信息,不予公开。
2.涉及商业秘密、个人隐私等公开会对第三方合法权益造成损害的政府信息,不予公开。但是,第三方同意公开或者本机关认为不公开会对公共利益造成重大影响的,予以公开。
3.本机关的内部事务信息,包括人事管理、后勤管理、内部工作流程等方面的信息,不予公开。机关在履行行政管理职能过程中形成的讨论记录、过程稿、磋商信函、请示报告等过程性信息以及行政执法案卷信息,不予公开。法律、法规、规章规定上述信息应当公开的,从其规定。
三、监督方式
公民、法人和其他组织可以通过以下方式对本机关政府信息公开工作进行监督。
公民、法人或其他组织认为本机关未依法履行政府信息公开义务的,可以向本机关纪委监委投诉。
监督电话:0792-6813062
通信地址:柴桑区江州大道21号,邮政编码:332100
接待投诉时间:法定节假日除外。
公民、法人和其他组织也可以向上级行政机关或者政府信息公开工作主管部门投诉。
公民、法人和其他组织认为本机关在政府信息公开工作中的具体行政行为侵犯其合法权益的,可以依法申请行政复议或提起行政诉讼。
扫一扫在手机打开当前页
赣北眉目地·兴旺大柴桑

赣公网安备 36042102000101号