- 信息类别: 行政许可
- 公开方式: 主动公开
- 生成日期:2025-10-16
- 公开时限: 常年公开
- 公开范围: 面向全社会
- 信息索取号:000014349/2025-06523
关于九江市柴桑区人力资源服务和劳务派遣经营许可事项的公告〔第2025059号〕
关联导读:
关于九江市柴桑区人力资源服务和劳务派遣经营许可事项的公告〔第2025059号〕
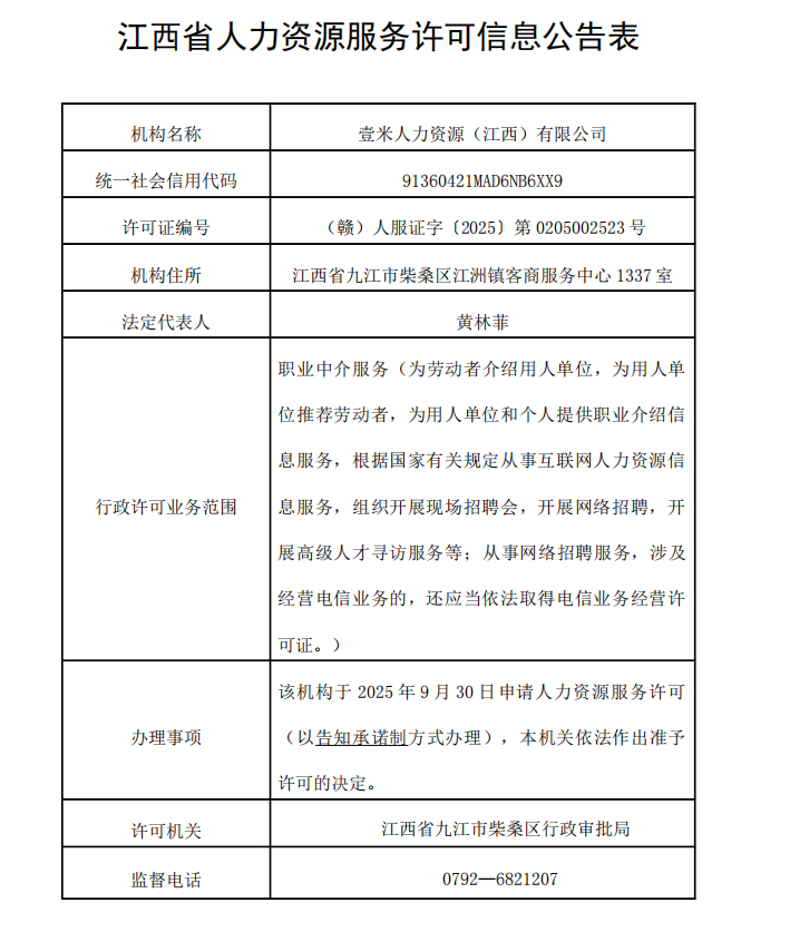
根据《中华人民共和国就业促进法》《人力资源市场暂行条例》(国务院令第700号)、《江西省人力资源市场条例》和《江西省人力资源服务事项办理手册(试行)》有关规定,以及《劳动合同法》、《劳务派遣行政许可实施办法》的规定和《江西省人力资源和社会保障厅关于做好劳务派遣有关工作的通知》(赣人社字[2014]148号)文件要求。本单位对壹米人力资源(江西)有限公司人力资源服务许可告知承诺制申请;壹米人力资源(江西)有限公司劳务派遣经营许可和九江市世纪英才人力资源有限公司劳务派遣经营许可延续申请材料进行审查。认为符合相关规定,准予其许可决定。现将相关情况予以公告。
一、公示内容
1、壹米人力资源(江西)有限公司人力资源可告知承诺制申请
2、壹米人力资源(江西)有限公司劳务派遣经营申请
3、九江市世纪英才人力资源有限公司劳务派遣延续申请
二、公告审查期自2025年10月16日至2025年10月24日止。
三、公示期间,如有异议,请与柴桑区行政审批局社会事务审批股联系。通讯地址:九江市柴桑区渊明大道6号柴桑区行政审批局社会事务审批股。
监督电话:0792—6821207。
九江市柴桑区行政审批局
2025年10月16日
附件:人力资源服务许可和劳务派遣经营许可企业信息公示表
|
序号 |
企业名称 |
法定代表人 |
经营地址 |
经营范围 |
许可证号 |
注册资本 |
类别 |
|
1 |
壹米人力资源(江西)有限公司 |
黄林菲 |
江西省九江市柴桑区江洲镇客商服务中心1337室 |
人力资源服务许可 |
((赣)人服证字[2025]第0205002523号 |
200 |
|
|
2 |
壹米人力资源(江西)有限公司 |
黄林菲 |
江西省九江市柴桑区江洲镇客商服务中心1337室 |
劳务派遣经营许可 |
36040420281015203 |
200 |
|
|
3 |
九江市世纪英才人力资源有限公司 |
吴春勇 |
江西省九江市柴桑区城子镇集镇158号 |
劳务派遣经营许可 |
36040420281017031 |
200 |

扫一扫在手机打开当前页
赣北眉目地·兴旺大柴桑

赣公网安备 36042102000101号