- 信息类别: 发展规划
- 公开方式: 主动公开
- 生成日期:2024-03-15
- 公开时限: 常年公开
- 公开范围: 面向全社会
- 信息索取号:000014349/2025-07142
自然资源部关于完善矿产资源规划实施管理有关事项的通知
关联导读:
各省、自治区、直辖市自然资源主管部门,新疆生产建设兵团自然资源局,中国地质调查局及部其他有关直属单位,部机关有关司局:
为落实国家资源安全战略,发挥矿产资源规划引领支撑作用,服务矿产资源管理改革大局和找矿突破战略行动,更好引导矿产资源合理勘查开采,助力增储上产,推动矿业绿色转型和高质量发展,根据《矿产资源规划编制实施办法》,现就完善矿产资源规划(以下简称“规划”)实施管理有关事项通知如下。
一、健全完善实施机制,确保规划有效落实
(一)进一步落实规划实施责任。
按照“谁牵头编制,谁组织实施”的基本原则,地方各级自然资源主管部门要建立规划实施目标责任制,按照管理职责将规划目标任务进行分解落实,明确责任分工和考核指标,纳入年度考核内容。上一级自然资源主管部门应定期对下一级规划实施情况开展监督检查,并以适当方式进行通报,推广规划实施典型经验,表扬作出突出贡献的单位和个人。地方各级自然资源主管部门应保障矿产资源规划实施经费,纳入年度预算。
(二)开展规划年度实施监测分析。
各级自然资源主管部门根据本级规划内容,确定规划年度实施监测指标与任务,主要反映资源增储上产、总量调控、结构调整、综合利用、绿色矿山建设等情况,能源资源基地、国家规划矿区和重点勘查开采区建设情况,勘查开采规划区块引导矿业权投放情况。年度实施监测分析工作依托全国矿产资源规划编制实施管理系统(简称“规划管理系统”)开展,省级自然资源主管部门应当在每年5月底前组织完成本地区上年度规划实施监测分析工作。
(三)强化规划实施评估。
各级自然资源主管部门要按照统一部署,对本级组织编制的规划开展规划实施中期评估和总结评估,鼓励委托第三方开展评估工作。评估结果是规划调整、修订和启动下一轮规划编制的重要依据。评估工作应结合资源安全保障的新形势新要求,重点评估实施总体进展情况,分析存在的问题,明确后续推进规划实施的工作举措。评估成果须报送上一级自然资源主管部门。
(四)健全规划动态调整机制。
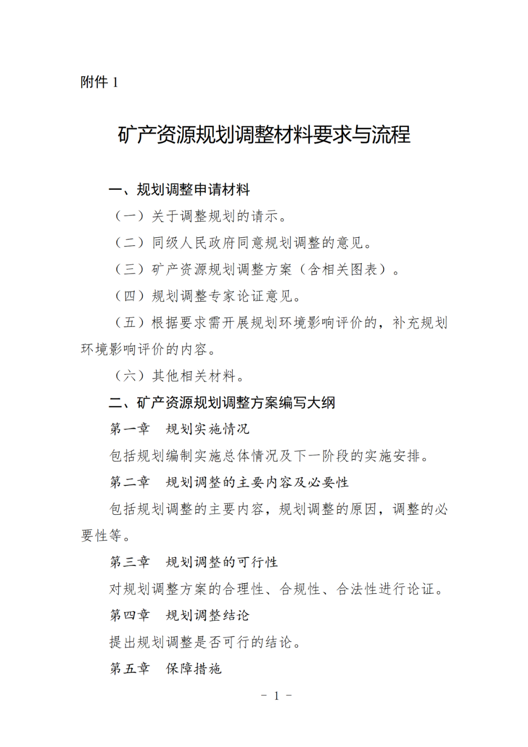
涉及总量控制等约束性指标调整、勘查开采重大布局结构调整等情形,确需对矿产资源规划进行调整的,应由规划编制机关对其必要性组织论证,提出调整方案,经同级人民政府同意后,报原审批机关批准(具体要求见附件1)。
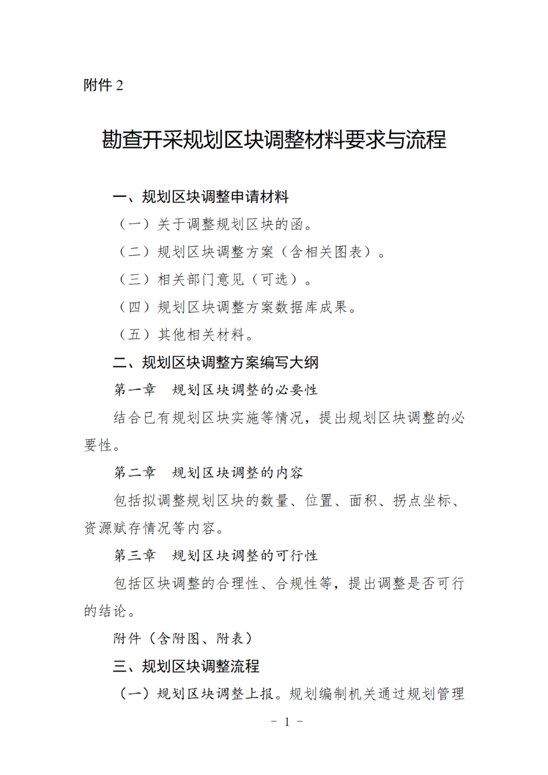
根据地质找矿新发现、新成果,或为满足经济社会发展重要用矿需求,确需新增勘查开采规划区块,或需对已有勘查开采规划区块进行调整的,在与国土空间规划充分衔接的基础上,由规划编制机关提出调整方案,通过规划管理系统报原审批机关检查通过后上图入库(具体要求见附件2)。其中,涉及非油气能源资源基地和国家规划矿区内调整勘查开采规划区块范围的,由省级自然资源主管部门提出调整方案通过规划管理系统报部检查通过后上图入库。非金属矿产勘查开采规划区块仅涉及亚矿种变更的,不需调整。勘查开采规划区块调整,应结合规划年度实施监测分析成果开展,原则上1年可以集中调整一次,战略性矿产勘查开采规划区块可根据需要动态调整。
二、发挥规划引领支撑作用,提升矿产资源保障能力
(五)精简优化规划审核事项。
对新出让矿业权或已有矿业权变更矿种、范围、开采方式事项,地方各级自然资源主管部门应重点按照矿产资源规划确定的勘查开采利用方向、总量、结构、布局、最低开采规模等要求进行审核,推动矿业高质量发展。对矿业权延续、转让变更、矿业权人名称变更等其他勘查开采登记事项无需进行规划审核。
(六)大力支持能源资源基地和国家规划矿区内战略性矿产勘查开采。
加强能源资源基地和国家规划矿区建设,布局一批重大勘查开采项目,优先保障战略性矿产勘查开采,在矿业权出让、开采总量调控指标、资金安排、用地保障以及相关产业政策等方面给予大力支持。支持大型矿产资源企业发挥领军作用,整合资源勘查开采,推动新建、改扩建一批大中型矿山,加快在建矿山达产达效,构建以大中型矿山为主体的开发格局。区域内矿业权出让登记权限按照《自然资源部关于深化矿产资源管理改革若干事项的意见》(自然资规〔2023〕6号)规定办理。区域内新设非战略性矿产勘查开采项目应进行论证,不得影响战略性矿产的勘查开采。
(七)充分发挥勘查开采规划区块空间指引作用。
勘查开采规划区块划定按照《省级矿产资源总体规划编制技术规程》等要求开展,优先将已划定的战略性矿产等勘查开采规划区块纳入矿业权出让区块来源。优化勘查开采规划区块管理,一个勘查或开采规划区块原则上对应一个勘查或开采项目,拟出让矿业权范围应落在勘查开采规划区块范围内,或拟出让矿业权范围与勘查开采规划区块范围的重叠比例(指拟出让矿业权范围与勘查开采规划区块范围重叠面积占两者中面积最大的比例)达到60%以上,保障整体勘查、规模开发。以下几种情形视同为符合勘查开采规划区块要求:
已设矿业权变更;已设探矿权转采矿权;出让勘查程度为普查及以下战略性矿产探矿权;已设采矿权深部或上部、周边、零星分散资源,以及属同一主体相邻矿业权之间距离300米左右的夹缝区域,以协议方式出让探矿权或采矿权的;经市级以上人民政府批准的矿产资源勘查开采整合项目;按要求无需划定勘查开采规划区块的情形。
(八)鼓励在集中开采区内有序投放砂石土采矿权。
拟出让的砂石土采矿权,应重点向集中开采区布局,出让范围不得超出集中开采区范围,并符合集中开采区总量调控、最低开采规模、生态保护等准入要求,引导砂石土资源规模化绿色化开采。拟出让砂石土采矿权范围未落在集中开采区的,应先划定开采规划区块。
三、强化规划数据库建设和管理系统应用,提高信息化服务水平
(九)加强规划数据库建设。
认真落实规划编制、审批、调整与规划数据库建设统筹谋划、统一部署、同步推进的要求,及时完成数据汇交,确保总体规划数据全面入库,专项规划数据随编随入。原则上规划发布实施30个工作日内,应通过规划管理系统报审批机关进行成果检查,检查通过后由省级自然资源主管部门进行汇总,形成省、市、县三级统一数据库报部,完成上图入库工作。规划调整后,应于15个工作日内,完成规划数据库更新入库工作。
(十)全面推进规划管理系统应用。
加强规划管理系统与国土空间规划“一张图”实施监督系统、全国矿业权登记信息及发布系统等的衔接,推进规划信息与相关信息的整合,为规划实施管理提供支撑。各级自然资源管理部门要充分利用规划管理系统开展规划编制、成果管理、实施监测、调整更新、评估监督和共享服务等有关工作,切实提高规划信息化服务水平。
地方各级自然资源主管部门可按照本通知规定,结合实际进一步细化完善有关要求,切实规范和加强规划实施管理工作。本通知自印发之日起施行,《国土资源部关于贯彻落实<矿产资源规划编制实施办法>严格规划管理的通知》(国土资厅发〔2013〕24号)、《国土资源部关于做好矿业权设置方案审批或备案核准取消后相关工作的通知》(国土资规〔2015〕2号)同时废止。本通知印发实施前印发的文件中管理要求与本通知不一致的,以本通知为准。
附件1


附件2


扫一扫在手机打开当前页
赣北眉目地·兴旺大柴桑

赣公网安备 36042102000101号