- 信息类别: 环保督察
- 公开方式: 主动公开
- 生成日期:2024-09-15
- 公开时限: 常年公开
- 公开范围: 面向全社会
- 信息索取号:000014349/2024-07476
关于九江市2024年环境污染责任保险投保单位名单的公示
关联导读:
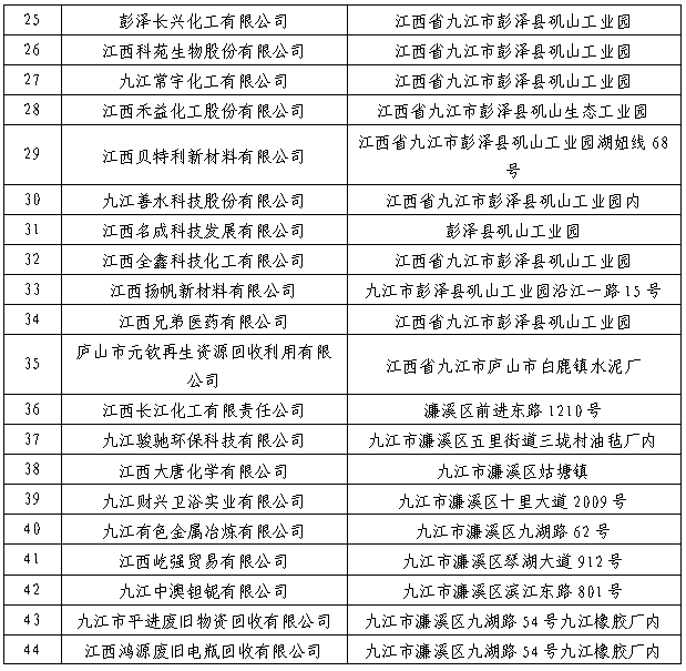
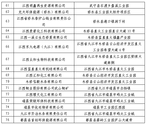
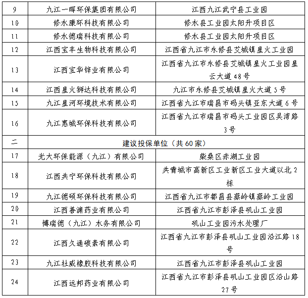
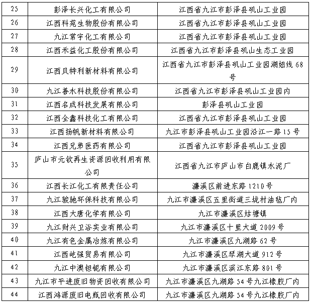
根据《中华人民共和国环境保护法》《中华人民共和国固体废物污染环境防治法》和《江西省推进环境污染责任保险工作实施方案》相关要求,经江西省生态环境厅审核通过,我市共有16家单位应当投保环境污染责任保险,60家单位建议投保环境污染责任保险,具体名单如下:





环境污染责任保险是以企业发生污染事故对第三者造成的损害依法应承担的赔偿责任为标的的保险。这种保险投保人主要为企业,按照相关约定向保险公司缴纳保险费,一旦发生污染事故,由保险公司对污染受害人承担赔偿和治理责任,是维护环境受害人权益和修复生态的一种有效赔偿制度和救济手段。请公布名单内的企业按照要求积极主动投保环境污染责任保险。
九江市生态环境
2024年9月14日
扫一扫在手机打开当前页
赣北眉目地·兴旺大柴桑

赣公网安备 36042102000101号