- 信息类别: 环评信息
- 公开方式: 主动公开
- 生成日期:2022-04-07
- 公开时限: 常年公开
- 公开范围: 面向全社会
- 信息索取号:000014349/2022-84670
发福利啦!柴桑区实现工业园区环评环境质量监测数据共享!
关联导读:
为落实省委、省政府双“一号工程”,打造“第一等”营商环境,切实减轻企业环评编制费用、提高环评编制时效以及促进数据的共享和应用。根据《江西省生态环境厅关于进一步简化开发区建设项目环评环境质量监测等工作的通知》(赣环环评〔2021〕64号)要求,九江市柴桑生态环境局已全面完成柴桑区赤湖工业园、沙城工业园环境质量监测工作,企业在新、改、扩建项目时,项目环评文件可直接引用监测数据成果,实现一个园区、一套数据。
利民之事,丝发必兴。用更好的服务营造更优质的营商环境,既是民之所盼,也是经济社会发展的支撑。园区监测数据成果能够有效助力企业轻装上阵,提升的不仅是服务的速度,还有服务的温度。该成果也为园区掌握区域环境状况和有效治理环境提供科学数据,建立科学权威高效的监测体系,切实保障生态环境监测数据质量。
下一步,该局将继续立足环保工作职能,以“严管”为基,用“厚爱”助力,在工作中积极作为,主动为企业提供服务,努力打好优化营商环境的组合拳。
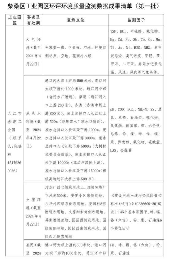
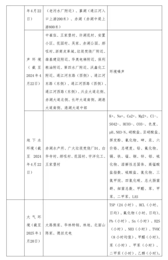
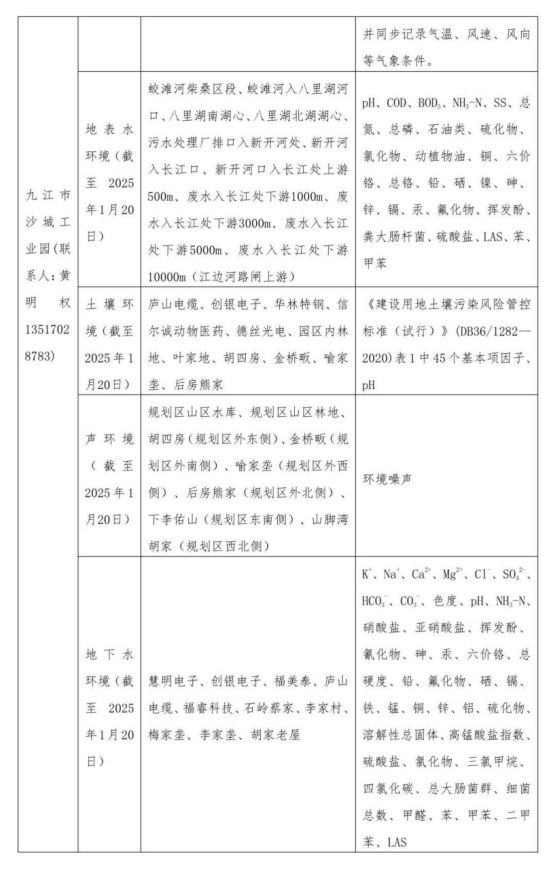
附件:九江市柴桑区工业园环评环境质量监测数据成果清单(第一批)



扫一扫在手机打开当前页
赣北眉目地·兴旺大柴桑

赣公网安备 36042102000101号