- 信息类别: 财政预决算
- 公开方式: 主动公开
- 生成日期:2024-02-07
- 公开时限: 常年公开
- 公开范围: 面向全社会
- 信息索取号:000014349/2024-01366
2024年发改委预算公开说明
关联导读:
附件1
柴桑区发展和改革委员会部门2024年部门预算
目 录
第一部分 柴桑区发展和改革委员会部门概况
一、部门主要职责
二、机构设置及人员情况
第二部分柴桑区发展和改革委员会2024年部门预算表
一、《收支预算总表》
二、《部门收入总表》
三、《部门支出总表》
四、《财政拨款收支总表》
五、《一般公共预算支出表》
六、《一般公共预算基本支出表》
七、《一般公共预算“三公”经费支出表》
八、《政府性基金预算支出表》
九、《国有资本经营预算支出表》
十、《部门整体支出绩效目标表》
十一、《项目绩效目标表》
第三部分 柴桑区发展和改革委员会2024年部门预算
情况说明
一、2024年部门预算收支情况说明
二、2024年“三公”经费预算情况说明
第四部分 名词解释
第一部分 柴桑区发展和改革委员会部门概况
一、部门主要职责
(一)拟订并组织实施全区国民经济和社会发展战略、中长期规划和年度计划,统筹协调经济社会发展,研究分析国内外经济形势,提出全区国民经济发展和优化重大经济结构的目标、政策,提出综合运用各种经济手段和政策的建议,受县政府委托向区人大提交全区国民经济和社会发展计划报告。
(二)负责监测全区宏观经济和社会发展态势,研究全区宏观经济运行、总量平衡、经济安全和总体产业安全等重要问题并提出宏观调控政策建议,负责协调解决经济运行中的重大问题,调节经济运行,负责组织除煤、电、油以外的重要物资的紧急调度。
(三)承担指导推进和综合协调经济体制改革的责任,研究全区经济体制改革和对外开放的重大问题,组织拟订综合性经济体制改革方案,协调有关专项经济体制改革方案,会同有关部门搞好重要专项经济体制改革之间的衔接,指导经济体制改革试点和改革试验区工作。
(四)承担规划全区重大建设项目和生产力布局的责任,拟订全社会固定资产投资总规模和投资结构的调控目标、政策及措施,衔接平衡需要安排中央、省、市、区级财政性投资和涉及重大建设项目的专项规划。统筹安排区级财政性建设资金,按管理权限审批、核准、审核重大建设项目、重大外资项目、境外资源开发类重大投资项目。审查建设项目设计方案,核定工程概算,控制投资规模。组织开展全区重大建设项目稽察。指导全区工程咨询业发展。
(五)推进经济结构战略性调整。组织拟订全区综合性产业政策,负责协调第一、二、三产业发展的重大问题并衔接平衡相关发展规划和重大政策,做好与全区国民经济和社会发展规划、计划的衔接平衡;协调全区农业和农村经济社会发展的重大问题,衔接农业、林业、水利、气象等专项规划和政策;会同有关部门拟订全区服务业发展战略和重大政策,拟订现代物流业发展战略、规划,组织拟订高技术产业发展、产业技术进步的战略、规划和重大政策,协调解决重大技术装备推广应用等方面的重大问题。
(六)组织拟订全区区域协调发展的战略、规划和重大政策,研究提出全区城镇化发展战略和重大政策,安排以工代赈资金,组织实施以工代赈项目,负责全区地区经济协作的统筹协调。
(七)承担全区重要商品总量平衡和宏观调控的责任,编制外贸进出口发展规划和年度计划以及全区重要农产品、工业品和原材料进出口总量计划并监督执行,根据经济运行情况对进出口总量计划进行调整,拟订全区战略物资储备规划,负责组织战略物资的收储、动用、轮换和管理,会同有关部门管理国家粮食、棉花和食糖等储备。
(八)负责全区社会发展与国民经济发展的政策衔接,组织拟订全区社会发展战略、总体规划和年度计划,参与拟订人口和计划生育、科学技术、教育、文化、卫生、民政等发展政策,推进社会事业建设,研究提出促进就业、调整收入分配、完善社会保障与经济协调发展的政策建议,协调社会事业发展和改革中的重大问题及政策。
(九)推进全区可持续发展战略,负责节能减排的综合协调和全区应对气候变化工作,组织拟订发展循环经济、全社会能源资源节约和综合利用规划及政策措施并协调实施,参与编制生态建设、环境保护规划,协调生态建设、能源资源节约和综合利用的重大问题,综合协调环保产业和清洁生产促进有关工作。
(十)起草全区国民经济和社会发展、经济体制改革和对外开放的有关规范性文件。指导和协调全区招标投标工作。
(十一)组织编制全区国民经济动员规划、计划,研究国民经济动员与国民经济、国防建设的关系,协调相关重大问题,组织实施国民经济动员有关工作。
(十二)会同有关部门研究提出年度区重点建设项目和申报列为省重点建设项目的名单;接受市重点办的指导,协助做好省、市重点建设项目的协调和服务工作;检查区重点建设项目开工条件的具备情况,审查项目的开工报告;会同有关部门做好项目的征地拆迁等开工前准备工作;监督和检查省、市、区重点建设项目计划执行情况,协调解决建设中的问题;管理区重点建设项目的招标投标工作;检查督促区重点建设项目的项目法人责任制、工程招标投标制、工程监理制及合同管理制的落实;配合有关部门对区重点建设项目的工程质量、工程进度和资金使用情况进行监督检查;参与区重点建设项目可行性研究、初步设计审查、概算调整、竣工验收、竣工后评价和审计工作;草拟与区重点建设项目有关的规范性文件。负责全区铁路发展规划。
(十三)研究提出能源发展战略的建议,拟订能源发展规划、产业政策并组织实施;负责成品油(石油)、天然气、电力、新能源和可再生能源等能源的行业管理,组织实施有关能源行业标准;按国家、省政府、市政府和区政府规定权限,审批、核准、审核规划内和年度计划规模内能源固定资产投资项目;依法管理供电营业区划分工作,负责能源行政执法与执法监督等工作;按规定对成品油进行管理(不含成品油流通监督管理);按规定权限核准或审核能源外商投资项目和境外重大投资项目。
(十四)承办区人民政府交办的其他事项。
二、机构设置及人员情况
2024年柴桑区发展和改革委员会部门共有预算单位_2_个,包括柴桑区发展和改革委员会部门本级和1个二级预算单位,二级预算单位具体包括:国动办。
编制人数小计_28人,其中:行政编制人数14人,全部补助事业编制人数14人,部分补助事业编制人数_0人。实有人数小计59人,其中:在职人数小计_27人,行政在职人数_14人,全部补助事业在职人数13_人,部分部补助事业在职人数0人。离休人数小计_0人,退休人数小计_32人,退职人员____人,遗属人数_0人。
- 柴桑区发展和改革委员会部门2024年部门预算表











第三部分 柴桑区发展和改革委员会部门2024年部门预算情况说明
一、2024年部门预算收支情况说明
(一)收入预算情况
2024年柴桑区发展和改革委员会部门收入预算总额为_1068.42万元,较上年预算安排增加353.12万元;财政拨款收入826.42万元,较上年预算安排增加_111.12万元;教育收费资金收入__0_万元,较上年预算安排增加(减少)__0_万元;事业收入_0_万元,较上年预算安排增加(减少)_0万元;事业单位经营收入_0万元,较上年预算安排增加(减少)_0万元;附属单位上缴收入0万元,较上年预算安排增加(减少)_0_万元;上级补助收入_0万元,较上年预算安排增加(减少)0万元;其他收入242万元,较上年预算安排增加__242_万元;使用非财政拨款结余_0_万元,较上年预算安排增加(减少)0_万元;上年结转(结余)_0万元,较上年预算安排增加(减少)_0万元。
(二)支出预算情况
2024年柴桑区发展和改革委员会部门支出预算总额为支出预算总额为1068.42万元,较上年预算安排增加_353.12万元;其中:
按支出项目类别划分:基本支出_830.42万元,较上年预算安排增加215.12_万元;其中:工资福利支出_496.68万元,商品和服务支出312.28万元,对个人和家庭的补助6万元,资本性支出15.46万元。项目支出238万元,较上年预算安排增加(减少)_138万元;其中:工资福利支出_0万元,商品和服务支出_238万元,对个人和家庭的补助0万元,债务利息及费用支出_0_万元,资本性支出(基本建设)_0万元,资本性支出_0_万元,对企业补助_0_万元,其他支出0_万元。
按支出功能科目划分:一般公共服务支出_911.61万元,较上年预算安排增加249.26万元;国防支出_108万元,较上年预算安排增加108万元;公共安全支出0万元,较上年预算安排增加(减少)_0万元;教育支出_0_万元,较上年预算安排增加(减少)_0_万元;科学技术支出_0_万元,较上年预算安排增加(减少)_0_万元;文化旅游体育与传媒支出_0_万元,较上年预算安排增加(减少)_0_万元;社会保障和就业支出48.81万元,较上年预算安排减少4.14万元;卫生健康支出0万元,较上年预算安排增加(减少)_0_万元;节能环保支出_0万元,较上年预算安排增加(减少)_0_万元;城乡社区支出_0_万元,较上年预算安排增加(减少)_0_万元;农林水支出_0_万元,较上年预算安排增加(减少)_0万元;交通运输支出_0万元,较上年预算安排增加(减少)__0万元;资源勘探工业信息等支出0_万元,较上年预算安排增加(减少)_0_万元;商业服务业等支出_0_万元,较上年预算安排增加(减少)__0_万元;金融支出_0_万元,较上年预算安排增加(减少)__0万元;自然资源海洋气象等支出_0万元,较上年预算安排增加(减少)__0_万元;住房保障支出_0万元,较上年预算安排增加(减少)_0_万元;粮油物资储备支出_0万元,较上年预算安排增加(减少)_0__万元;灾害防治及应急管理支出0万元,较上年预算安排增加(减少)_0_万元;其他支出_0_万元,较上年预算安排增加(减少)_0_万元。
按支出经济分类划分:工资福利支出_496.68万元,较上年预算安排减少58.2万元;商品和服务支出_550.28万元,较上年预算安排增加(减少)_398.5万元;对个人和家庭的补助_6万元,较上年预算安排增加6_万元;债务利息及费用支出0万元,较上年预算安排增加0_万元;资本性支出(基本建设)_0_万元,较上年预算安排增加(减少)_0_万元;资本性支出_15.4万元,较上年预算安排增加6.82_万元;对企业补助(基本建设)0万元,较上年预算安排增加(减少)__0万元;对企业补助_0万元,较上年预算安排增加(减少)__0_万元;对社会保险基金补助_0万元,较上年预算安排增加(减少)0万元;其他支出_0_万元,较上年预算安排增加(减少)_0_万元。
(三)财政拨款支出情况
2024年柴桑区发展和改革委员会部门财政拨款支出预算总额为_826.42万元,较上年预算安排增加111.12万元;
按支出功能科目划分:一般公共服务支出_669.61万元,国防支出_108万元,公共安全支出_0_万元,教育支出_0_万元,科学技术支出__0万元,文化旅游体育与传媒支出_0_万元,社会保障和就业支出_48.81万元,卫生健康支出_0_万元,节能环保支出0万元,城乡社区支出_0万元,农林水支出_0万元,交通运输支出_0万元,资源勘探工业信息等支出0_万元,商业服务业等支出_0万元,金融支出_0_万元,自然资源海洋气象等支出_0_万元,住房保障支出_0_万元,粮油物质储备支出_0_万元,灾害防治及应急管理支出_0_万元,其他支出_0_万元。
按支出项目类别划分:基本支出_588.42万元,较上年预算安排减少26.88_万元;其中:工资福利支出_496.68万元,商品和服务支出_76.28万元,对个人和家庭的补助_0万元,资本性支出_15.46万元。项目支出_238万元,较上年预算安排增加_138万元;其中:工资福利支出_0万元,商品和服务支出_238万元,对个人和家庭的补助__0_万元,债务利息及费用支出_0万元,资本性支出(基本建设)_0_万元,资本性支出_0_万元,对企业补助_0万元,其他支出_0_万元。
(四)政府性基金情况
2024年柴桑区发展和改革委员会部门政府性基金收入预算为__0万元,支出预算为__0万元,其中:基本支出_0万元,项目支出_0_万元。(本年度年初预算本部门没有政府性基金预算拨款安排的支出)
(五)国有资本经营情况
2024年柴桑区发展和改革委员会部门国有资本经营收入预算为_0_万元,支出预算为_0_万元,其中:基本支出_0万元,项目支出_0_万元。(本部门没有使用国有资本经营预算拨款安排的支出)
(六)机关运行经费等重要事项的说明
2024年部门机关运行费预算91.74万元,比2023年预算增加31.32万元,增长50.84%,主要原因是:单位各项工作业务增加。
(七)政府采购情况
2024年部门所属各单位政府采购总额15.46万元,其中: 政府采购货物预算_15.46万元, 政府采购工程预算_0万元, 政府采购服务预算_0_万元。
(为“0”的内容也应保留,如“政府采购工程预算0万元”)
(八)国有资产占有使用情况
截至2023年7月31日, (各级财政编制部门预算基础信息上报截止时间),部门共有车辆_0辆,其中:一般公务用车实有数_0_辆。
2024年部门预算安排购置车辆0辆,安排购置单位价值200万元以上大型设备具体为:0。
(为“0”的内容也应保留,如“部门共有车辆0辆”)
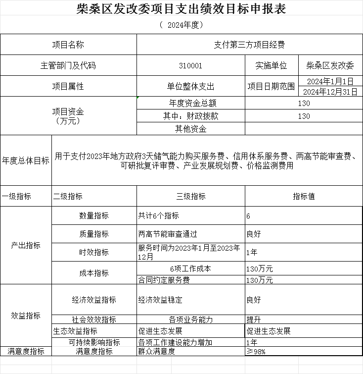
(九)柴桑区发展和改革委员会项目情况说明
1.第三方项目
1)项目概述:2023年地方政府3天储气能力购买服务费、信用体系服务费、两高节能审查费、可研批复评审费、产业发展规划费、价格监测费用等费用。
2)立项依据:天然气产供储销服务租赁协议、柴桑区社会信用体系建设战略合作协议书、固定资产投资项目节能审查办法、柴桑区政府办关于印发《九江市柴区政府投资项目管理办法(试行)》的通知 、江西省发展和改革委员会关于价格监测的《告知函》。
3)实施主体:第三方
4)实施方案:与第三方签订协议,由各项专业第三方公司实施。
5)实施周期:2024年1月1日至2024年12月31日。
6)年度预算安排:130万。
2.国动办项目
因国动办项目涉密,不允公开
二、2024年“三公”经费预算情况说明
2024年柴桑区发展和改革委员会部门"三公"经费一般公共预算安排_7万元,其中:
因公出国(境)_0_万元,比上年增(减)_0_万元,主要原因是:_与上年安排保持一致_。
公务接待_5_万元,比上年增(减)__1_万元,主要原因是:_新增二级单位国动办1万元_。
公务用车运行维护费_2万元,比上年增(减)__2__万元,主要原因是:_新增二级单位国动办2万元。
公务用车购置_0万元,比上年增(减)_0_万元,主要原因是:_与上年安排保持一致_。
第四部分 名词解释
一、收入科目
各部门结合实际进行解释。
- 财政拨款:指区级财政当年拨付的资金。
- 教育收费资金收入:反映实行专项管理的高中以上学费、住宿费,高校委托培养费,函大、电大、夜大及短训班培训费等教育收费取得的收入。
(三)事业收入:指事业单位开展专业业务活动及辅助活动取得的收入。
(四)事业单位经营收入:指事业单位在专业业务活动及辅助活动之外开展非独立核算经营活动取得的收入。
(五)附属单位上缴收入:反映事业单位附属的独立核算单位按规定标准或比例缴纳的各项收入。包括附属的事业单位上缴的收入和附属的企业上缴的利润等。
(六)上级补助收入:反映事业单位从主管部门和上级单位取得的非财政补助收入。
(七)其他收入:指除财政拨款、事业收入、事业单位经营收入等以外的各项收入。
(八)使用非财政拨款结余:填列历年滚存的非限定用途的非统计财政拨款结余弥补2024年收支差额的数额。
(九)上年结转和结余:填列2023年全部结转和结余的资金数,包括当年结转结余资金和历年滚存结转结余资金。
二、支出科目
对部门预算中涉及的支出功能分类科目(明细到项级),结合部门实际,参照《2024年政府收支分类科目》的规范说明进行解释。
(一)工资福利支出:反映单位开支的在职职工和编制外长期聘用人员的各类劳动报酬,以及为上述人员缴纳的各项社会保险费等。
(二)商品和服务支出:反映单位购买商品和服务的支出,不包括用于购置固定资产、战略性和应急性物资储备等资本性支出。
(三)对个人和家庭的补助:反映政府用于对个人和家庭的补助支出。
(四)资本性支出:反映各单位安排的资本性支出。
(五)对社会保障基金补助类:反映政府对社会保险基金的补助以及补充全国社会保障基金的支出。
(六)卫生健康支出:反映各单位对社会医疗保险及个人医疗补助的支出。
(七)住房保障支出:反映各单位缴纳的住房公积金的支出。
(八)基本支出:指各部门、各单位为保障其机构正常运转、完成日常工作任务所发生的支出,包括人员经费和公用经费。
(九)项目支出:指各部门、各单位为完成其特定的工作任务和事业发展目标所发生的支出。
三、相关专业名词
(一)机关运行费:指用财政拨款安排的为保障行政单 位(含参照公务员法管理的事业单位)运行用于购买货物和 服务的各项资金,包括办公费、印刷费、邮电费、差旅费、 会议费、福利费、日常维修费、专用材料及一般设备购置费、 办公用房水电费、办公用房取暖费、办公用房物业管理费、公务用车运行维护费以及其他费用。
(二)“三公”经费:指用财政拨款安排的因公出国(境) 费、公务用车购置及运行维护费和公务接待费。其中,因公出国(境)费反映单位公务出国(境)的国际旅费、国外城市间交通费、住宿费、伙食费、培训费、公杂费等支出;公务用车购置及运行维护费反映单位公务用车车辆购置支出(含车辆购置税、牌照费),按规定保留的公务用车燃料费、维修费、过桥过路费、保险费、安全奖励费用等支出;公务接待费反映单位按规定开支的各类公务接待(含外宾接待)支出。
柴桑区发展和改革委员会
2024年2月6日


扫一扫在手机打开当前页
赣北眉目地·兴旺大柴桑

赣公网安备 36042102000101号